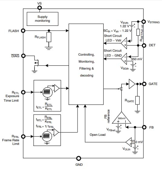
特性
- 用于led灯串驱动的恒流输出
- FLASH输入引脚
- LED开路诊断检测
- LED对GND和VS短路检测
- 安全特性可防止导通时间过长
- 安全特性可防止频繁导通
- 外部电阻器确定最长导通时间
- 外部电阻器确定最短关断时间
- 防止外部电阻器接地短路和开路
- 欠压和过热检测与保护
- 符合AEC-Q100标准并具有PPAP功能
- ASIL-A安全设计,符合ISO26262标准
- 10引脚封装
- 可湿侧面选项,用于增强型光学检测
- 无铅设备
应用
- 舱内监测传感器
- 汽车摄像头红外照明
- 机器视觉系统
- 监控系统
框图
发布日期: 2020-12-15
| 更新日期: 2024-05-21

