特性
- 宽输入电压范围:4.5 V至32 V
- 动态编程频率:150 kHz到1.2 MHz
- I2C接口
- 实时电源正常指示
- 受控压摆率电压转换
- 反馈引脚,带内部编程参考
- 两个独立的电流检测输入
- 过温保护
- 自适应非重叠栅极驱动器
- 过压和过流保护
- 5mm x 5mm QFN32封装
- 支持USBPD/QC2.0/QC3.0配置文件
应用
- 汽车USB充电端口
- 无线充电
- 消费类电子产品
- 车载充电器
- 扩展坞
- 台式电脑
- 集线器
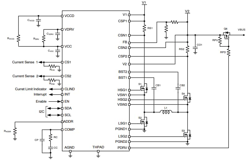
典型应用电路
其他资源
发布日期: 2020-09-04
| 更新日期: 2024-05-30

