特性
- 驱动高侧和低侧两个N沟道MOSFET
- 用于高侧栅极驱动的集成自举二极管
- 自举电源电压高达118V
- 输出电流能力:3A拉电流/6A灌电流
- 驱动1nF负载,典型上升/下降时间为6ns/4ns
- TTL兼容输入阈值
- 宽电源电压范围:8V至16V(绝对最大值18V)
- 快速传播延迟时间(典型值30ns)
- 延迟匹配:2ns(典型值)
- 针对驱动电压的欠压闭锁 (UVLO) 保护
- 工作结温范围:-40°C至+125°C(典型值)
应用
- 电信和数据通信用电源
- 半桥和全桥转换器
- 同步降压转换器
- 双开关正向转换器
- D类音频放大器
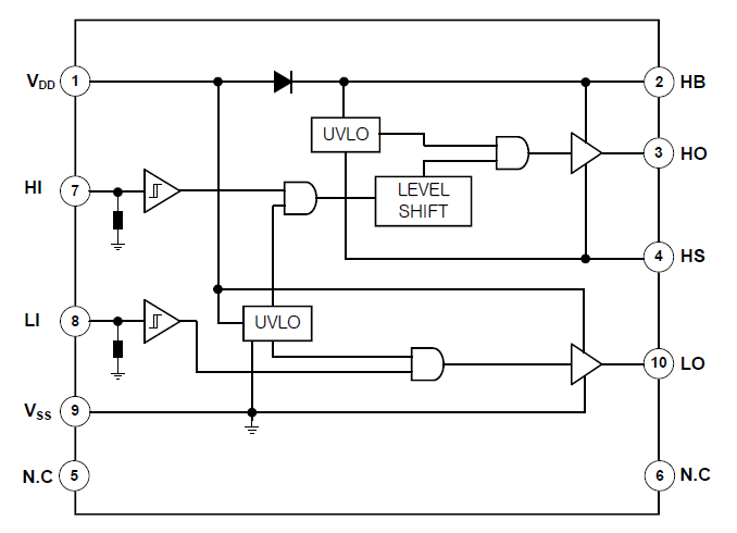
框图
发布日期: 2017-04-20
| 更新日期: 2025-12-08

