The onsemi NCV7343 and NCV7344 CAN Transceivers are housed in compact SOIC-8 and DFN-8 packages, ideal for space-constrained applications. These devices are AEC-Q100 qualified and PPAP-capable for use in automotive applications.
特性
- 符合ISO 11898−2:2016标准
- 环路延迟对称性规范,最高可达5Mbps
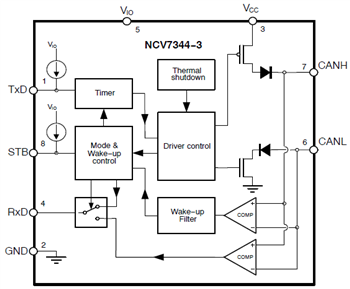
- NCV7344−3版本的VIO引脚支持直接连接3V至5V微控制器
- 极低电流待机模式,通过总线唤醒
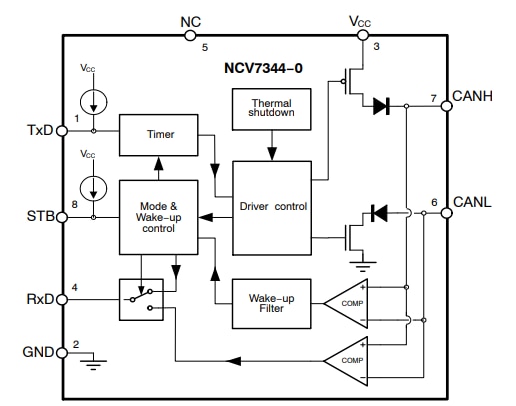
- 低电磁辐射 (EME) 和高电磁抗扰度
- 极低EME,无共模 (CM) 扼流圈
- 具有未通电节点,不干扰总线线路
- 传输数据 (TXD) 显性超时功能
- 芯片在所有供电条件下均可预测
- 极高的ESD稳健性(总线引脚)和>8kV的系统ESD脉冲
- 热保护
- 总线引脚具有电源电压和接地短路保护功能
- 总线引脚在汽车环境中具有瞬态保护功能
- 无铅器件
应用
- 汽车
- 工业网络
发布日期: 2019-07-05
| 更新日期: 2026-01-07

