特性
- 2.3V 到 5.5V 的输入电压范围
- 输出电压
- 从 0.3V 到 2V 可编程
- 引脚可选默认值
- 低静态电流:12µA
- 内部软启动可限制接通期间的输入电流
- 连续导通工作模式下的开关频率为2.5MHz
- 1.2V和1.8V逻辑兼容
- 故障保护(输入欠压、短路、过流和过热保护)
- 电源良好 (PG) 输出
- 强制连续导通模式 (FCCM)
- 音频降低模式消除了开关引起的可听到的声音信号
- 选项
- 完全可编程I2C版本
- 逻辑控制固定输出电压版本
- 环境温度范围:-40°C至+85°C
- 1.07mm x 1.36mm、0.35mm脚距、12焊球WLCSP封装
- 无铅
应用
- LPDDR存储器
- 移动和智能设备
- 射频模块
- 应用、图形和DSP处理器
- ISP电源
典型应用电路
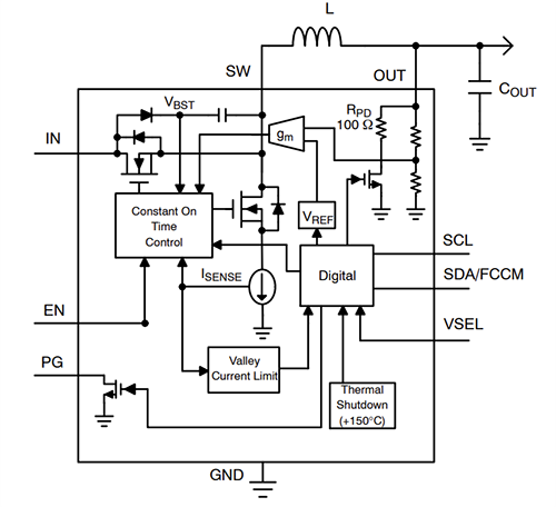
简化框图
其他资源
发布日期: 2023-12-12
| 更新日期: 2023-12-19

