FAN6500xx控制器采用安森美半导体的高性能PowerTrench® MOSFET,可减少开关应用中的振铃现象。这些控制器具有各种保护特性,如过流保护、热关断、欠压闭锁、过压保护、欠压保护和短路保护。典型应用包括高压POL模块、电信、网络和工业设备。
特性
- 宽输入电压范围:4.5V至65V
- 6A、8A和10A连续输出电流
- 带输入电压前馈的固定频率电压模式PWM控制
- 具有0.67%精度的0.6V参考电压
- 可调开关频率范围:100kHz至1MHz
- 双路低压差 (LDO) 稳压器,用于单电源供电并降低功耗
- 具有外部补偿,可实现宽工作范围
- 可调软启动和预偏置启动
- 使能功能,具有可调输入电压和欠压闭锁 (UVLO)
- 电源良好指示器
- 保护特性:
- 过流保护
- 热关断
- 过压保护
- 欠压保护
- 短路保护
- 高性能薄型6mm x 6mm PQFN封装
- 无铅,符合RoHS指令
应用
- 高压POL模块
- 电信:
- 基站电源
- 网络:
- 计算、电池管理系统和USB-PD
- 工业设备:
- 自动化、电动工具和自动售货机
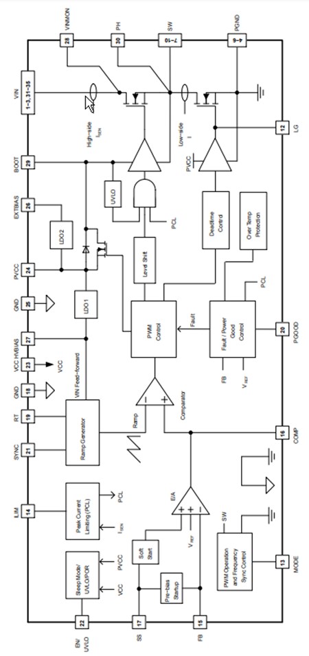
FAN6500xx控制器框图
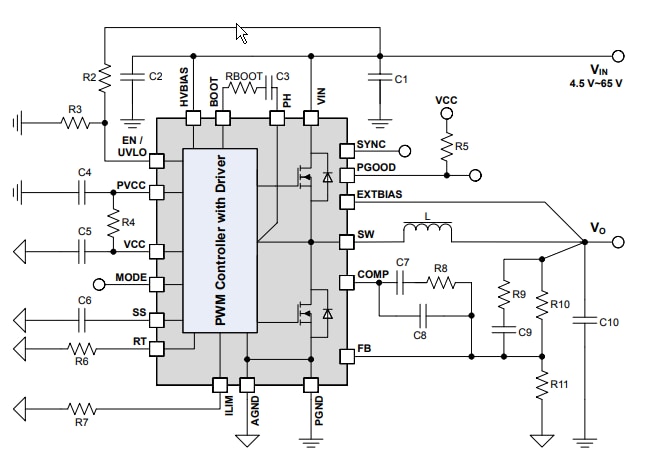
FAN6500xx控制器应用电路
发布日期: 2018-06-22
| 更新日期: 2025-12-04


