onsemi FPF2266 电源开关
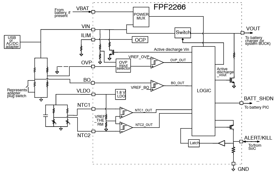
安森美FPF2266电源开关是一款24V、4.5A器件,具有连续电流,适用于USB充电端口应用。该电源开关具有过压保护 (OVP)、过流保护 (OCP) 和NTC模块,用于监控系统温度。FPF2266开关具有15mΩ(典型值)的低导通电阻,可在3.6V至24V输入电压范围内工作,最大绝对电压高达28V。该电源开关提供用于系统电池断开的开漏输出 (BATT_SHDN) 和用于SoC、MCU或其他外部电源的双向接口 (ALERT/KILL)。FPF2266电源开关的工作结温范围为-40°C至125°C。该电源开关采用4x4焊点0.4mm间距WLCSP封装。FPF2266保护开关用于手机、平板电脑、笔记本电脑和媒体播放器。特性
- 24V/4.5A OTP/OVP/OCP电源开关
- 2通道NTC检测,用于系统热监控
- 输入电压范围:
- VIN :3.6V至24V
- VBAT :2.7V至5.5V
- 超低导通电阻
- 典型值:15 mΩ
- 高达28V输入/输出电压AMR
- 有源放电
- 集成浪涌控制热关断
- 硬短路保护
- BO检测,可检查VIN 压降、电池断开控制引脚BATT_SHDN和双向I/O ALERT/KILL引脚
- WLCSP 4x4球、0.4mm脚距封装
- 无铅设备
应用
- 手机
- 平板电脑
- 笔记本电脑
- 媒体播放器
框图
机械图纸
发布日期: 2025-01-30
| 更新日期: 2025-04-15
