onsemi FUSB3307 USB接口IC
onsemi FUSB3307 USB接口IC是一款高度集成的USB电源交付(PD)控制器,可控制DC/DC端口电源稳压器。该接口IC 支持最低3.3V和最高21V的输出电压控制,以满足可编程电源(PPS)规范的要求。onsemi FUSB3307 IC包括恒压(CV)和恒流限制(CL)控制模块。该接口IC具有欠压保护(UVP)、过压保护(OVP)、过流保护(OCP)以及内部和外部过温保护(I_OTP和E_OTP)。FUSB3307 IC可以作为负载开关,控制单个或背靠背N沟道MOSFET。应用包括平板电脑和笔记本电脑电池的壁式充电器、符合3.0标准的交流/直流PD适配器以及直流/直流车载充电器。FUSB3307是一个基于状态机的设备。因此,无需配套的MCU或固件进行配置。这一设计特点缩短了产品上市时间。该充电器具有防篡改功能,有利于物联网(IoT)和医疗等对安全敏感的应用。
特性
- 符合PD 3.0 v2.0和Type-C 2.0标准
- 符合PPS规范
- 基于状态机,无需MCU,具有防篡改功能
- 无需固件
- CV和CL调节
- 小电流感应电阻器(5mΩ)实现高效率
- 栅极驱动器,用于N沟道MOSFET作为负载开关
- 高达26V CC1/CC2的引脚保护
- 可选择电阻分压器或电池充电(BC1.2)模式
- 内置输出电容器放电电阻
- 自适应UVP、自适应OVP、I_OTP、E_OTP、CC_OVP和VCONN_OCP故障检测
- 14引脚SOIC和20引脚QFN封装
应用
- 平板电脑和笔记本电脑电池的壁式充电器
- 符合AC/DC PD 3.0标准的适配器
- 直流/直流汽车充电器,用于单个端口电源控制
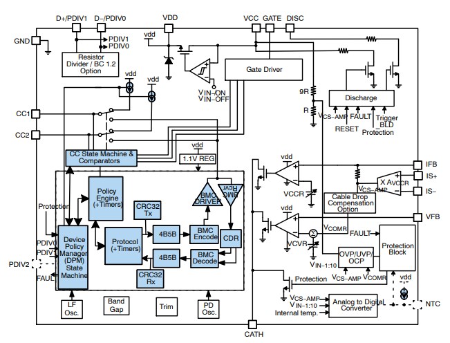
框图
发布日期: 2020-12-21
| 更新日期: 2024-05-20
