NCL2801采用SO-8封装,具有用于实现强大而紧凑的PFC升压级所需的特性,所需外部元件极少。
特性
- 接近于1的功率因数
- 临界导通模式 (CrM)
- 谷值计数频率折返 (VCFF)
- 采用峰值电流控制模式,可在VCFF模式下保持适当的电流整形
- 快速线路/负载瞬态补偿(动态响应增强器)选项
- 欠压检测
- 两级线路前馈(HL和LL)
- 谷值开启(在结构上没有谷值跳跃)
- 高驱动能力:−500mA/+800mA
- VCC范围:10.5V至27.0V
- 低启动电流消耗
- 安全特性
- 热关断
- 非锁存,过压保护(3个Prog级别)
- 过流限制
- 如果旁路二极管短路,则进入低占空比工作
- 开路接地引脚故障监控
- 引脚CS接地短路或开路监控
- 在控制器启动之前,引脚ZCD通过开路测试
- 如果MULT引脚保持打开,则禁止控制器启动
- 封装类型:SOIC-8
- 封装尺寸:4mm x 5mm
- 无铅、无卤
应用
- PC电源
- 照明镇流器(LED、荧光灯)
- LCD显示面板
- 需要功率因数校正的离线设备
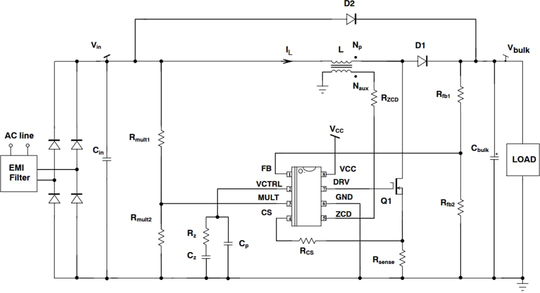
典型应用电路
发布日期: 2019-02-27
| 更新日期: 2024-01-22

