NCP1095和NCP1096通过外部传输晶体管支持大功率应用(高达90W PoE)。电源良好引脚可确保正确关闭和打开相邻的主直流-直流转换器。分类结果引脚支持根据分配的功率等级进行操作(最高为8级)。
这些器件还提供Autoclass支持,可指示何时能够实施简短的维持电源特性。此外,借助辅助电源检测引脚,这些器件可用于通过PoE或墙式适配器供电的应用。
安森美半导体NCP1095和NCP1096 PoE-PD接口控制器采用16引脚薄型收缩小尺寸封装 (TSSOP),无铅,符合RoHS指令。
特性
- 完全符合IEEE 802.3bt、IEEE 802.3af和IEEE 802.3at标准
- 保证PoE设备之间的互操作性
- 最多支持5事件物理层分类
- 分配功率高达90W
- 采用内部71mΩ传输晶体管,支持大功率应用
- 连接辅助电源时,有源电桥和热插拔FET功能禁用,从而提高了功效(仅限NCP1096)
- 支持Autoclass操作
- 浪涌电流限制:135mA(典型值)
- 开漏电源良好指示器
- 支持简短的MPS
- 直驶开关禁用输入以进行后辅助电源操作
- 专有的100W+应用
- 过流保护
- 过热保护
- 结温范围:−40°C至+125°C
- 封装类型:TSSOP-16
- 无铅,符合RoHS指令
应用
- 数字标牌
- 卫星数据网络
- 联网照明
- 视频和VOIP电话
- 安防摄像头
- 微微基站
- 多频段接入点
- USB Type-C
视频
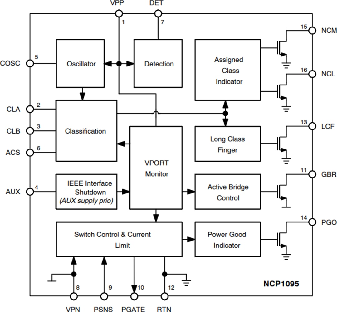
NCP1095框图
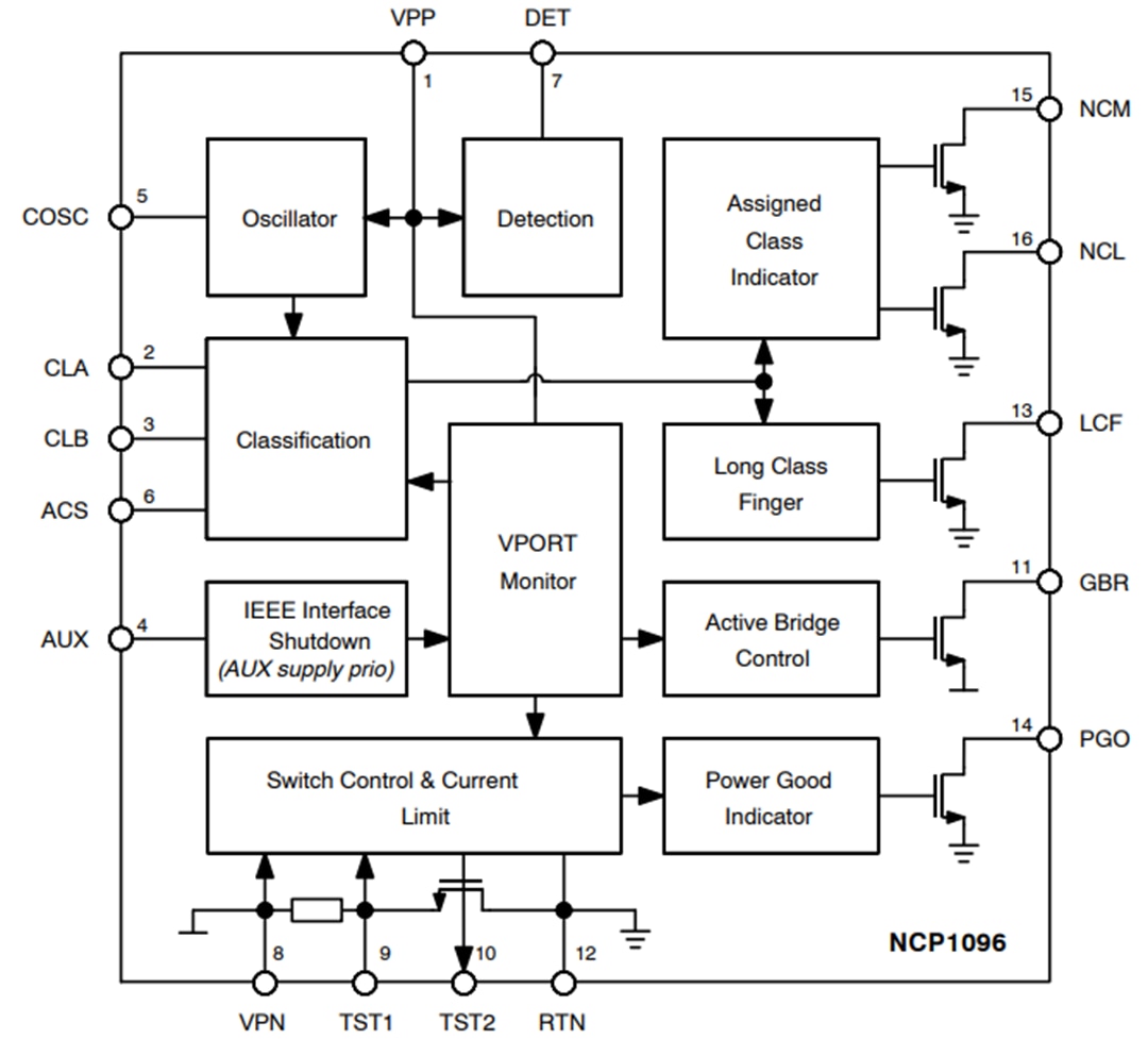
NCP1096框图
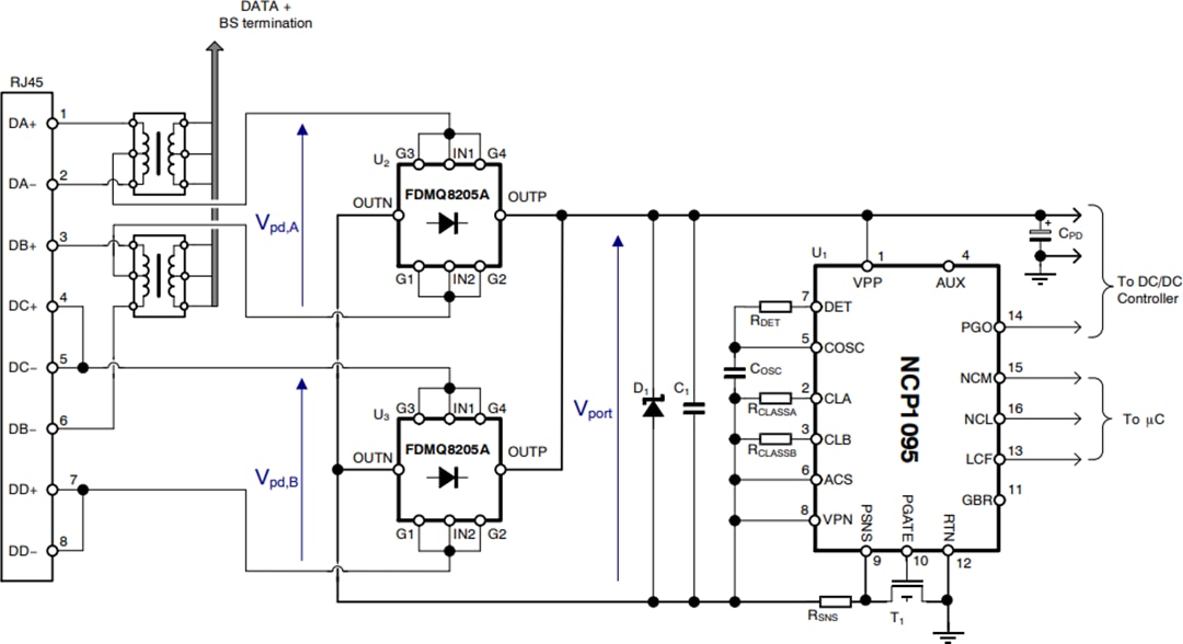
NCP1095应用电路
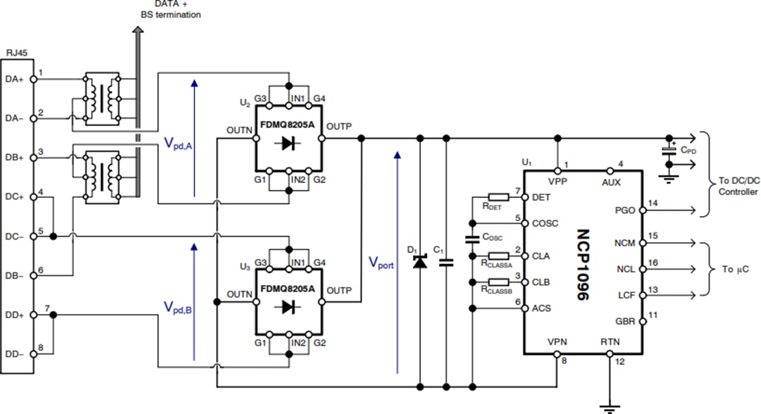
NCP1096应用电路
InfoGraphic
发布日期: 2019-08-12
| 更新日期: 2025-05-27

