NCP12700控制器提供可调节软启动、输入电压欠压闭锁 (UVLO) 保护和可调节过功率保护电路。典型应用包括交通和铁路电源模块、单端电源转换器、电信电源转换器和工业电源转换器模块。
特性
- 宽输入范围(9V - 120/200V,MSOP10/WQFN10)
- 启动稳压器电路,可提供15mA电流
- 带集成斜率补偿的电流模式控制
- 适用于反激式和正激式转换器
- 单电阻可编程振荡器
- 1A/2.8A拉电流/灌电流栅极驱动器
- 用户可调软启动斜坡
- 具有迟滞的输入电压UVLO
- 用于外部禁用的关闭阈值
- 用于实现低待机功耗的跳频循环模式
- 无铅器件
- 故障保护特性:
- 用户可调的过功率保护
- 通过30ms过载定时器实现过载保护 (OVP)
- 兼容NTC的故障接口,用于热保护
- 输出OVP故障接口
- 故障自动恢复模式,自动恢复时间为1s
应用
- 单端电源转换器包括CCM/DCM反激式和正激式转换器
- 电信电源转换器
- 工业电源转换器模块
- 交通和铁路电源模块
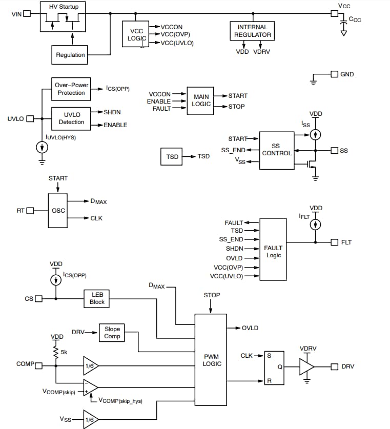
NCP12700控制器框图
View Results ( 3 ) Page
| 物料编号 | 数据表 | 描述 | 拓扑结构 | 工作电源电流 | 工作电源电压 |
|---|---|---|---|---|---|
| NCP12700BDNR2G | ![]() |
开关控制器 CURRENT MODE PWM CONTROLL | Flyback, Forward | 4 mA | 9 V to 20 V |
| NCP12700BMTTXG | ![]() |
开关控制器 CURRENT MODE PWM CONTROL | Flyback, Forward | 4 mA | 9 V to 20 V |
| NCP12700ADNR2G | ![]() |
开关控制器 CURRENT MODE PWM CONTROLL | Flyback, Forward | 4 mA | 9 V to 20 V |
发布日期: 2018-07-09
| 更新日期: 2022-10-28


