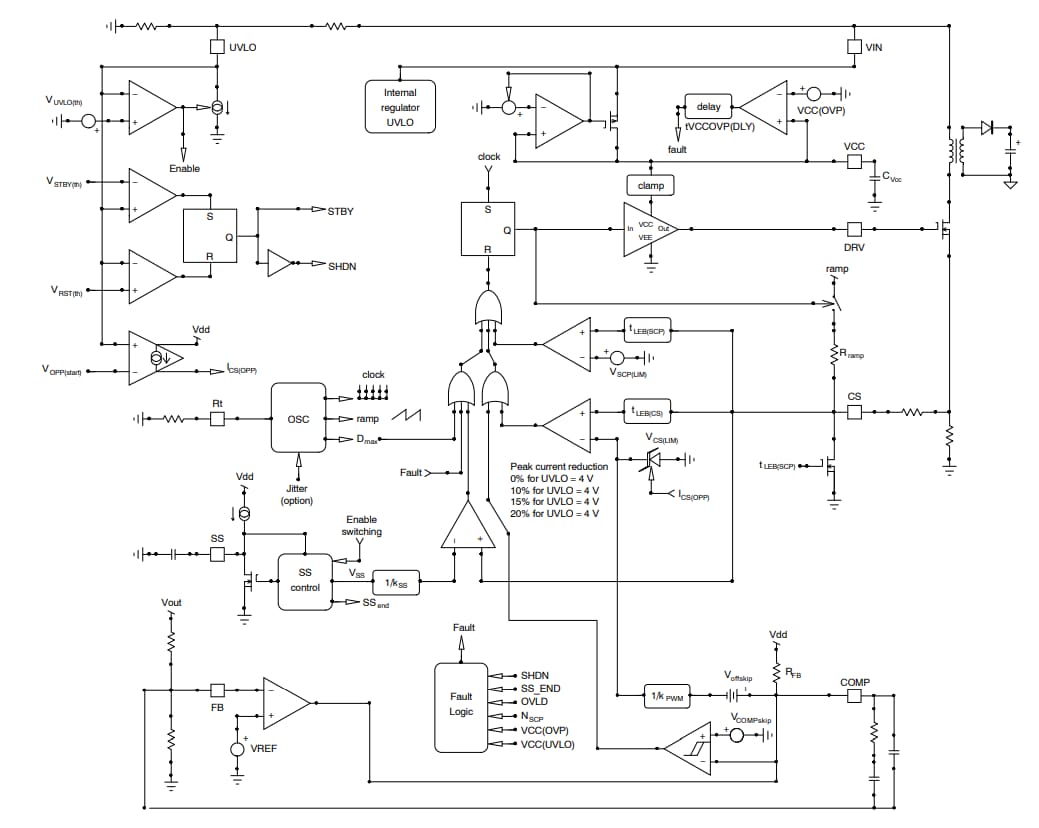
安森美NCP12711 PWM控制器包括一个可在100kHz至1MHz范围内工作的可编程振荡器,集成了斜率补偿功能,可防止次谐波振荡。该器件具有可编程软启动、输入电压UVLO保护和过功率保护 (OPP) 电路,可在输入电压增加时限制电路的总功率。UVLO引脚还设有关断比较器,支持外部信号禁用开关,并使控制器进入低静态电流状态。板载运算放大器支持实现一次侧稳压转换器或非隔离式直流-直流转换器。
NCP12711具有各种保护特性,包括逐周期峰值电流限制(具有平滑频率扩展和基于定时器的过载保护)。所有保护特性均将该器件置于低静态故障模式,具有1s自动恢复周期,在故障消除时让系统恢复。
特性
- 宽VCC 输入范围(4V至45V)
- 内部7.5V稳压器
- 电流模式控制,带可调节斜率补偿
- 空载条件下0%占空比运行
- 内部过功率保护
- 单电阻可编程振荡器(100kHz至1MHz)
- 按峰值电流和频率调节的软启动
- 带迟滞的可编程输入电压UVLO
- 用于外部禁用的关闭阈值
- 通过30ms过载定时器实现过载保护
- 内部运算放大器
- 故障自动恢复模式,自动恢复时间为1s
- ±1A拉/灌栅极驱动器
应用
- 用于电动汽车的单端反激式和正激式转换器
- 4V至45V输入直流/直流控制器,用于辅助电源
低功耗、宽范围应用非隔离式转换器
一次侧稳压宽范围应用隔离式转换器
方框图
发布日期: 2023-01-30
| 更新日期: 2024-01-07

