安森美NCP1345准谐振控制器反激提供精确的一次侧输出电流限值电路,无论编程的输出电压或铭牌输出功率如何,均可实现恒定的输出电流限制。
NCP1345具有多种关键保护选项,包括内部掉电检测、不受输入电压影响的最大输出电流限制,以及通过专用引脚的锁存过压保护和NTC就绪过热保护。此外,当线路被移除时,线路移除检测功能会安全地对X2电容器放电,从而实现转换器的耐用性。
特性
- 集成高压启动电路,带掉电检测
- 集成X2电容器放电能力
- 8V 至38V的宽VCCL 范围
- 150V VCCH 引脚,用于连接高压附加绕组
- 36.5V VCC 过电压保护
- 基于一次侧的恒定输出电流限制
- 针对绕组短路检测的异常故障过电流保护
- 内部温度关断
- 谷底开关操作,带谷底锁定,以实现无噪声运行
- 快速折返频率,可快速降低开关频率
- 跳跃模式,具有输出电压补偿
- 最大限度地减少负载功耗
- 频率抖动,降低EMI特征频率
- 锁存或自动恢复过载保护
- 可调过功率保护
- 固定/可调最大频率钳位
- 故障引脚适用于严重故障状态, NTC兼容OTP
框图
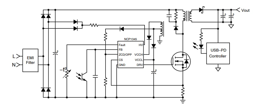
典型应用电路
发布日期: 2022-08-22
| 更新日期: 2023-04-20

