onsemi NCP303160A栅极驱动器
安森美NCP303160A栅极驱动器在单一封装中集成了MOSFET驱动器、高侧MOSFET和低侧MOSFET。该栅极驱动器和MOSFET优化用于大电流、高效率直流-直流降压功率转换应用。NCP303160驱动器的平均电流高达60A,开关频率高达1MHz。与分立式元件解决方案相比,该驱动器是一套集成解决方案,可减少封装寄生效应和电路板空间。NCP303160A栅极驱动器设有内部自举二极管,支持Intel® 电源状态4。该栅极驱动器采用PQFN39封装,无铅,符合RoHS指令。NCP303160A栅极驱动器非常适合用于台式机和笔记本电脑微处理器、路由器和交换机以及图形卡。特性
- 平均电流能力高达60A
- 峰值电流能力为80A (10ms)
- 通过80A封装级UIS测试,提高稳健性
- 高性能、通用占位、铜夹5mm x 6mm PQFN封装,带可湿性侧翼
- 能够以高达1MHz频率进行开关
- 兼容3.3V或5V PWM输入
- 正确响应3级PWM输入
- 精确的电流监控
- 使用3级PWM内部自举二极管进行过零检测
- 灾难性故障检测
- 过热状态下的热标记 (OTP)
- 过流保护故障 (OCP)
- VCC和PVCC上欠压闭锁 (UVLO)
- Boot-SW欠压保护故障
- 这些器件均为无铅器件,符合RoHS指令
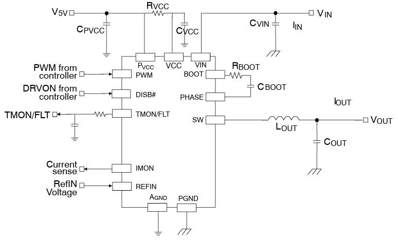
原理图
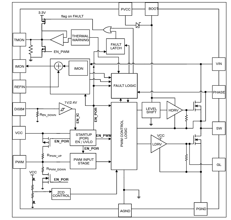
框图
发布日期: 2025-01-30
| 更新日期: 2025-02-06
