特性
- 输入电压范围:3.0 V至40 V
- 逻辑级关机功能
- 低功耗待机模式,典型值为100A
- 输出开关电流高达1.5A
- 可调输出电压范围
- 150kHz频率操作
- 精密1.5%基准
- 内部热关断保护
- SOIC-8、PDIP-8或DFN8封装选项
- 逐周期限流
- 工作温度范围
- 0 °C至+70 °C (NCP3064)
- -40 °C至+125 °C (NCP3064B)
- NCV前缀用于汽车和其他需要改变现场和控制的应用
- 湿度灵敏度级别(MSL)为1级
- 无铅,符合RoHS指令
应用
- 降压、升压和反相电源应用
- 大功率LED照明
- 电池充电器
引脚连接
框图
典型降压应用电路
典型降压应用示意图
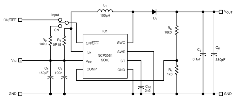
典型升压应用示意图
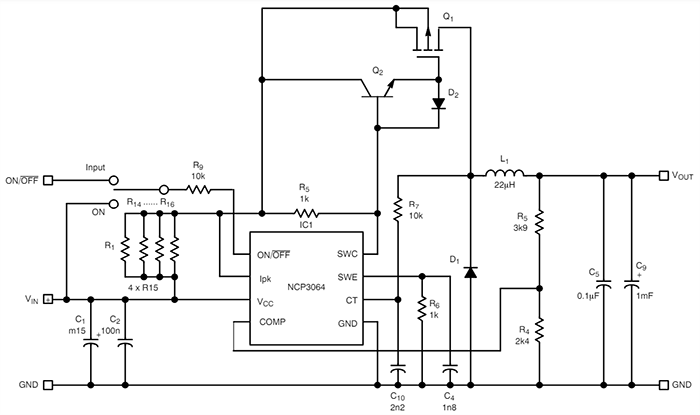
带外部晶体管的典型降压应用示意图
其他资源
发布日期: 2024-05-20
| 更新日期: 2024-06-07

