特性
- 输入电压范围:3VIN 至18VIN
- 输出电压范围:0.5VOUT 至5.5VOUT
- 40A 的可持续输出电流
- 可编程固定频率电流模式控制
- 集成5V低压差线性稳压器 (LDO) 或外部电源
- 使能,带可编程VIN 欠压闭锁 (UVLO)
- 可编程启动电压和软启动
- 预偏置启动
- 可编程电流限制
- 电源良好指示器
- 可选保护模式(闩锁或断续)
- 欠压和过压保护
- 在关断状态下输出放电
- 工作结温:150°C
应用
- 电信数字基带和无线电单元
- 路由器和交换机
- 服务器、台式机、笔记本和游戏
- 高密度电源解决方案
- DC/DC模块
- 通用型POL稳压器
用于单输入电源(LDO启用)的应用电路
具有外部5V VCC电源的应用电路(LDO禁用)
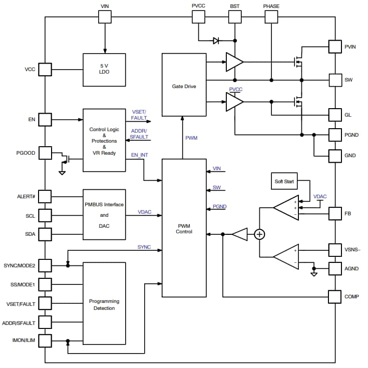
方框图
发布日期: 2023-11-22
| 更新日期: 2023-12-12

