特性
- 3V至18V输入电压(VIN)范围,带输入前馈功能
- 0.5V至5.5V输出电压(VOUT)范围,带远程输出电压检测功能
- 25A连续输出电流,可叠加至50A
- 固定频率电流模式控制
- 集成5V LDO或外部电源
- 可通过可编程VIN 欠压锁定(UVLO)启动
- 可编程启动电压
- 可编程软启动
- 预偏置启动
- 可编程电流限制
- 电源良好指示器
- 可选保护模式(闩锁或断续)
- 欠压和过压保护
- 关机时输出放电
- +150°C工作结温
- 湿度灵敏度(MSL)为1级
- 5 mm x 7 mm的WQFN34封装
- 无铅,符合RoHS指令
应用
- 联网(路由器和交换机)
- 电信数字基带
- 电信无线电设备
- 服务器和台式电脑、笔记本电脑和游戏机
- 高密度电源解决方案
- 直流-直流模块
- 通用POL稳压器
规范
- 3 V 到 18 V 的输入范围
- 输出范围:0.5 V至5.5 V
- 0A至25A连续输出电流范围
- 200kHz至2000kHz的可编程开关频率范围,±10%精度
- ±100mA最大额定闩锁电流,+150°C,符合JEDEC JESD78标准
- 工作结温范围:-40 °C至+150 °C
- ESD
- 2kV最小人体模式,符合ANSI/ESDA/JEDEC JS-001标准
- 1.5kV最小充电设备模式,符合ANSI/ESDA/JEDEC JS-002标准
- 热阻
- 14.6°C/W结点至空气
- 1.5°C/W MOSFET结点至PCB
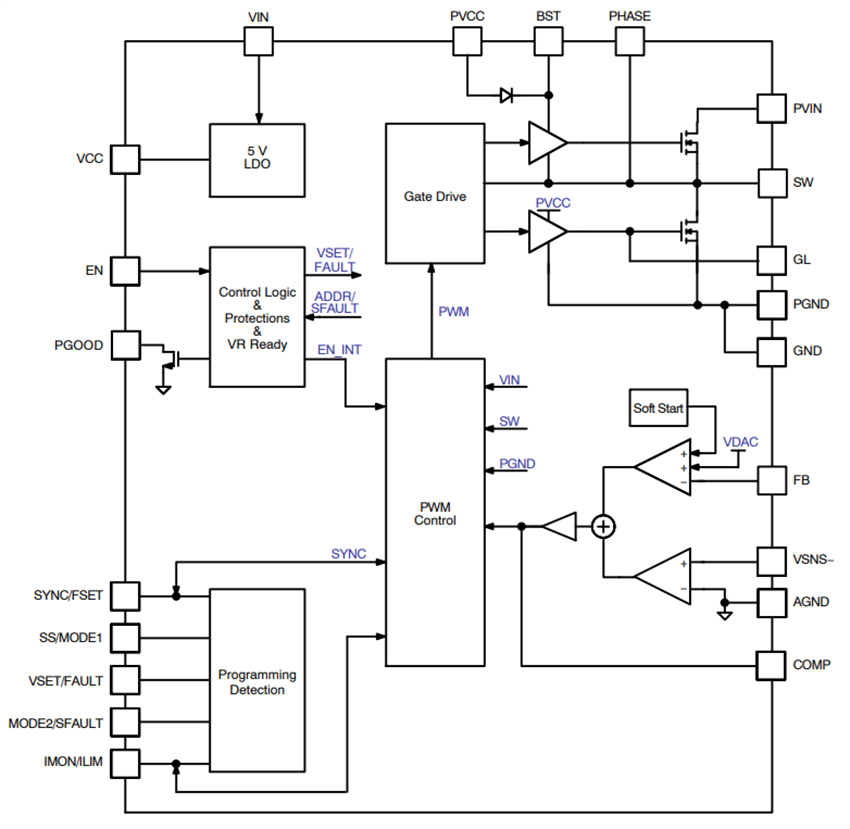
功能框图
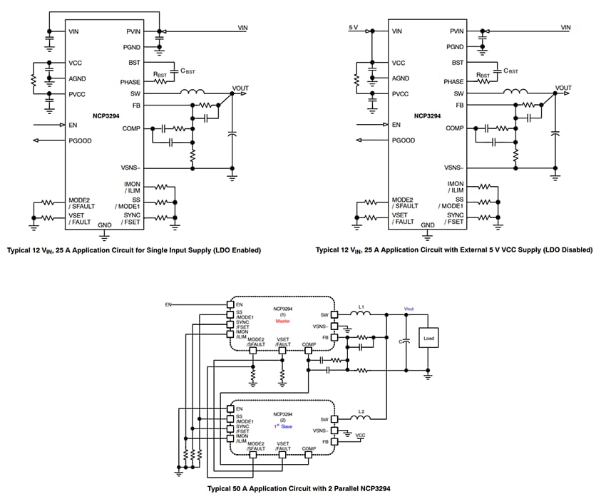
典型应用电路
发布日期: 2025-02-26
| 更新日期: 2025-03-11

