特性
- 高压范围高达700V
- NCP51530A传播延迟:60ns(典型值)
- NCP51530B传播延迟:25ns(典型值)
- 低静态和运行电流
- 上升和下降时间:15ns(最大值)
- 3.5A电源/3A灌电流
- 双通道欠压闭锁
- 兼容3.3V和5V输入逻辑
- 高达50V/ns的dv/dt抗扰度
- 与行业标准的半桥IC引脚对引脚兼容
- 匹配传播延迟(最大7ns)
- 桥接引脚具有高负瞬态抗扰度
- DFN10封装提供更佳的爬电距离和裸露焊盘
应用
- 用于服务器、电信和工业高密度SMPS
- 半/全桥和LLC转换器
- 有源钳位反激/正激转换器
- 太阳能逆变器和电机控制
- 电动助力转向
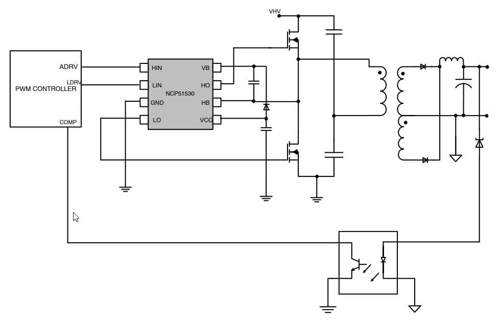
框图
发布日期: 2021-11-16
| 更新日期: 2023-08-04

