特性
- 150V集成高侧和低侧栅极驱动器
- VDD 高侧和低侧驱动器的欠压锁定保护
- 双TTL兼容施密特触发器输入
- 分离式输出可独立打开/关闭调整
- 1A灌电流和2A拉电流
- HO和LO分离驱动器输出级
- 氮化镓器件优化上升和下降时间为1ns
- 高达3.5V开关(SW)和电源接地(PGND)负瞬态电压
- 所有SW和PGND参考电路的dV/dt额定值为200V/ns
- <50 ns的最大传播延迟
- <5ns匹配的传播延迟
- 用户可编程死区时间控制
- 热关断(TSD)
应用
- 全桥或半桥
- 有源钳位反激式或正向和同步整流器拓扑
- 48V至12V PoL转换器
- 48V低压总线转换器
- 工业模块
内部方框图
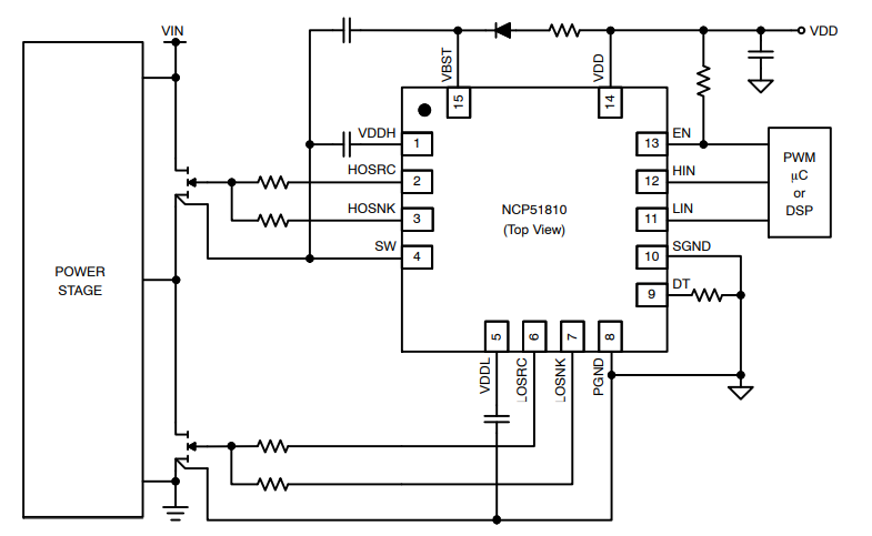
应用电路图
发布日期: 2020-12-03
| 更新日期: 2024-05-20

