特性
- 针对以下保护特性的闩锁:
- 延迟后的电流限制
- 快速短路保护
- 过热关断
- 额外的软启动持续时间
- 电源特性:
- 0.65mΩ,无需RSENSE
- 输入电压范围:4.5VIN至18VIN
- 内置电源开关、热插拔控制器和电流检测装置
- 高达60A的峰值电流输出和50A连续
- 控制特性:
- 使能输入
- 禁用时可选的使能控制输出下拉
- 可编程软启动
- 可编程多电平电流限制
- 报告 特性:
- 精确的模拟负载电流监控
- 可编程过流警报输出
- 模拟温度输出
- 故障状态良好输出
- 其他特性:
- 可并联以用于大电流应用
- 内置插拔延迟,适用于热插拔应用
- 内部开关故障诊断
- 低功率辅助输出电压
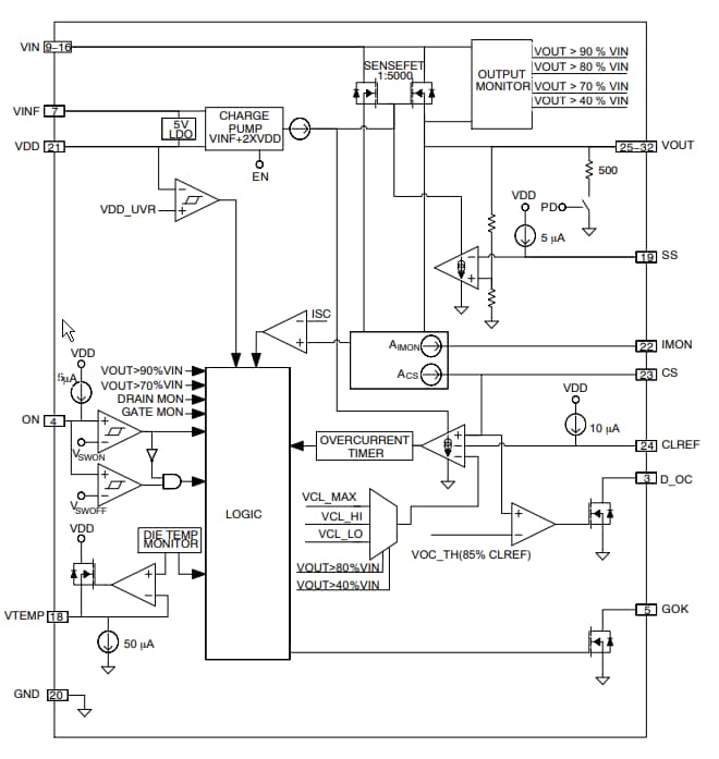
NCP81295控制器框图
NCP81295典型应用图
发布日期: 2018-06-20
| 更新日期: 2022-10-25

