特性
- 功率
- 工作电压范围:5V至18V
- 低内部MOSFET:0.65mΩ
- IMON精度(30A及更高时):±2%
- 峰值输出电流高达80A,具有可编程OCP电平和定时器
- 作为主器件和从器件的大电流应用并行操作
- 短路保护:150A
- PMBus(符合1.4要求)
- 可编程OCP电平高达80A,定时器高达50msec
- 通过引脚置位和/或PMBus启用
- 可编程VIN 欠压警告和过压故障
- 输出下拉选择
- 可编程自动重试/闭锁选项
- 电源循环特性,带10秒定时器
- 其他
- 内置电源开关、热插拔控制器和NVM
- 10位ADC,用于IOUT 、VIN 、IOUT_pk 、VOUT 和VTEMP
- 5mmx5mm LQFN32封装,布局兼容非PMBus智能保险丝解决方案NCP81295
- 主器件和从器件之间的双线接口(TWI)
- 外部软启动编程
- -40 °C 到 +125 °C 工作温度
- 并联单元之间的软启动电流平衡
- 过多的软启动持续时间保护
- 故障事件和峰值电流记录
- 过流保护、短路保护和过热关断
- 内部FET健康诊断
应用
- 服务器
- 数据存储
- 基站
- 工业应用
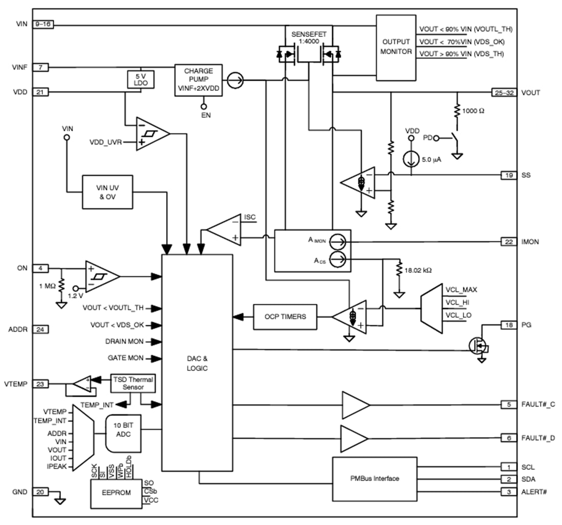
简化框图
发布日期: 2024-05-15
| 更新日期: 2024-06-07

