特性
- 在IGBT米勒平台电压下具有+4A/-6A大电流输出
- 低输出阻抗,用于增强型IGBT驱动
- 传播延迟时间短,具有精确匹配
- 直接连接数字隔离器/光耦合器/脉冲变压器,用于隔离式驱动和非隔离式驱动的逻辑兼容
- DESAT保护,带可编程延迟
- 严格的欠压闭锁 (UVLO) 阈值,实现偏置灵活性
- 宽偏置电压范围
- 无铅、无卤,符合RoHS指令
- 负输出电压,用于增强型IGBT驱动
应用
- PTC加热器
- 牵引逆变器
- HV DC-DC
- OBC
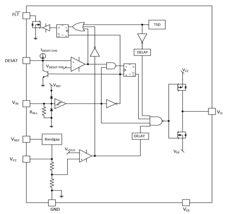
NCV5705B 方框图
简化应用示意图
发布日期: 2020-05-26
| 更新日期: 2024-06-06

