安森美NCV1362汽车初级侧反激式控制器在高负载下以谷底锁定准谐振峰值电流模式控制方式运行,从而提供高效率。当二次侧的功率开始减少时,NCV1362自动调整占空比,然后在较低的负载下,控制器以固定的峰值电流进入脉冲频率调制,并进行谷底开关检测。该技术将输出调节保持在一个微小的模拟负载内。在前四个谷值的谷值锁定可以防止跳谷操作,然后在较低的负载下进行谷值切换,实现高效率。
特性
- 符合汽车应用标准
- 具有符合AEC-Q100标准的下列结果
- 器件温度范围(1级):-40°C至+125°C
- ±2kV器件HBM分类等级2
- 恒定电压初级侧调节:<±5%
- 恒定电流初级侧调节:<±5%
- 专用引脚上LFF和BO功能
- 准谐振,谷值开关运行
- 优化了轻载效率和待机性能
- 大频率钳位(无钳位、80、110和140kHz)
- 逐周期峰值电流限制
- 输出电压欠压和过压保护(UVP或OVP)
- 二次二极管或绕组短路保护
- 宽工作范围VCC:高达28V
- 低启动电流
- CS和VS/ZCD引脚短路和开路保护
- 内部温度关断
- 内部和固定频率抖动,实现更好的EMI签名
- 双重冻结峰值电流,同时优化轻载效率(10%负载)和待机性能(空载)
- 严重故障条件的故障输入,NTC兼容OTP
- 无铅器件
应用
- 汽车辅助电源
- 车载充电器和牵引变频器辅助电源
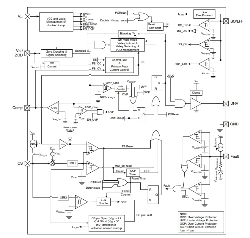
框图
发布日期: 2021-11-12
| 更新日期: 2022-03-11

