特性
- 低电源电流:180A(每个放大器)
- 宽电源工作电压范围:3.0V至44V或±1.5V至±22V
- 宽输入共模范围,包括接地 (VEE)
- 宽带宽:1.8 MHz
- 高压摆率:2.1V/s
- 低输入失调电压:2.0 mV
- 大输出电压摆幅:-14.2V至+14.2V (采用±15V电源)
- 大电容驱动能力:0pF至500pF
- 低总谐波失真: 0.03%
- 出色的相位裕度:60 °
- 出色的增益裕度:15dB
- 输出短路保护
- ESD二极管为双通道和四通道提供输入保护
- NCV前缀,适用于需要独特现场和控制变更要求的汽车和其他应用;符合AEC-Q100标准并具有PPAP功能
- 无铅、无卤/无BFR,符合RoHS指令
应用
- 单电源模拟信号处理
- 传感器接口电路
- 低功耗音频放大
- 有源滤波器
视频
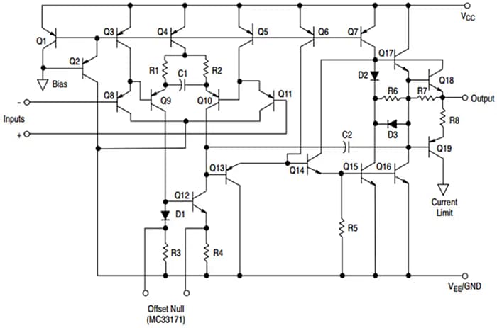
原理图
发布日期: 2024-08-08
| 更新日期: 2024-12-10

