特性
- 次级侧PFM控制器,用于具有同步整流器控制的LLC谐振变换器
- 充电电流控制,改善瞬态响应,简化反馈环路设计
- 自适应同步整流控制,带双重边缘追踪
- 闭环软启动允许输出电压单调上升
- 宽工作频率范围(39kHz至690kHz)
- 环保功能,改善轻负载效率
- 轻负载时的对称式PWM控制,限制开关频率,同时降低开关损耗
- 轻负载条件下禁用SR功能
- 初级侧开关及次级侧同步整流器的可编程死区时间
- VDD欠压闭锁 (ULVO)
- 可自动重启的保护功能
- 过流保护 (OCP)
- 输出短路保护 (OSP)
- 通过补偿削减(频移)防止非零电压开关 (NZS)
- 通过补偿削减(频移)限制功率
- 过载保护 (OLP)、
- 宽工作温度范围:-40°C至+125°C
- 符合AEC-Q100 1级汽车标准
- 该器件无铅、无卤素/无BFR,符合RoHS指令
应用
- 汽车板载充电器
- EV高压直流/直流转换器
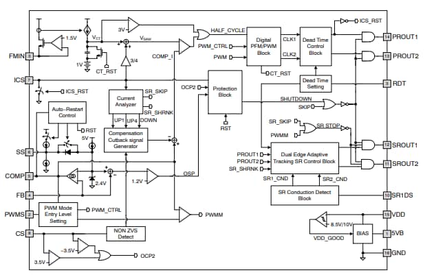
框图
发布日期: 2021-03-23
| 更新日期: 2022-03-11

