安森美NCV51705碳化硅MOSFET驱动器采用24引脚四方扁平无引线 (QFN) 封装,符合汽车应用类AEC-Q100标准,在1级温度范围内工作。
特性
- 符合汽车应用类AEC-Q100标准
- 具有分离输出级的高峰值输出电流,可实现独立的导通/关断调整
- 源电流能力:6A
- 灌电流能力:6A
- 具有高达28V的扩展正电压额定值,可在导通期间实现高效碳化硅MOSFET工作
- 可调板载稳压电荷泵(-3.3V至-8V)
- 负电压驱动,可实现快速关断
- 内置负电荷泵
- 用于数字振荡器电源的可访问5V参考/偏置轨
- 可调欠压闭锁
- 快速去饱和功能
- 工作频率 (fSW):500kHz
- 环境工作温度 (TA):-40°C至+125°C
- 小型低寄生电感QFN-24封装,带可湿性侧翼
应用
- 汽车用逆变器、转换器和电机驱动器
- 牵引逆变器
- 大功率DC-DC转换器
- 大功率功率因数校正 (PFC)
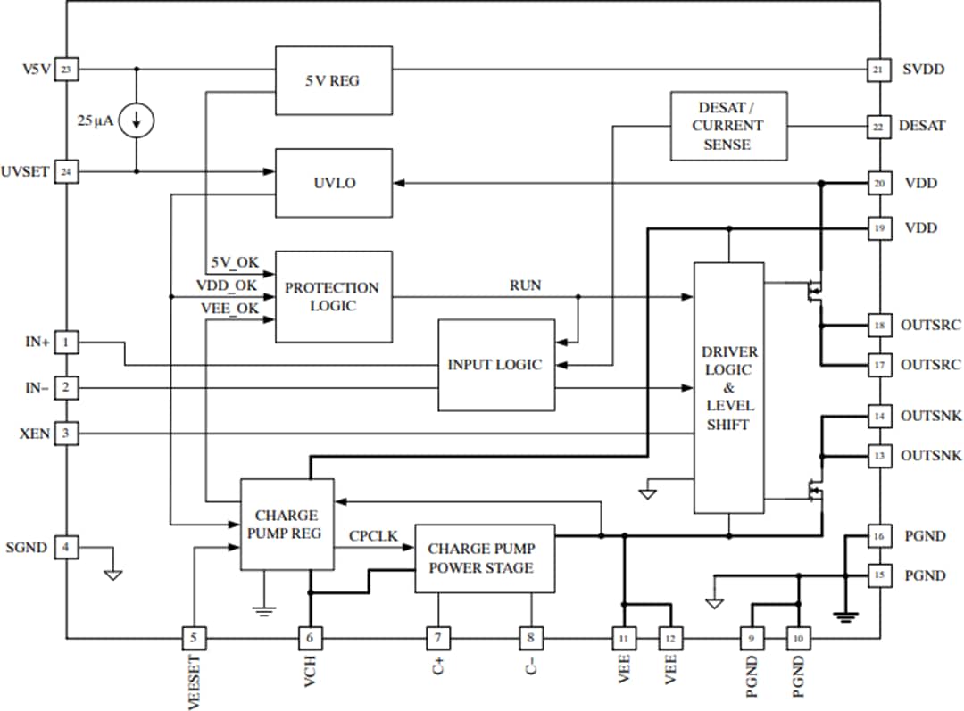
框图
典型应用电路
引脚指示
发布日期: 2019-08-13
| 更新日期: 2024-02-20

