NCV7327 LIN收发器具有睡眠和待机模式,电流消耗极低。该器件采用8引脚小外形集成电路 (SOIC) 封装,符合AEC-Q100标准并具有PPAP功能,适用于汽车应用。
特性
- 传输速率高达20kbps(因没有TxD超时功能,所以没有下限)
- 模式:
- 正常模式:启用LIN收发器,可以通过总线通信
- 睡眠模式:禁用LIN收发器,VBB消耗降至最低
- 待机模式:LIN总线上唤醒事件后进入过渡模式
- 符合ISO 17987-4标准(向后兼容LIN规范修订版2.x、1.3)和SAE J2602标准
- 总线电压:42V
- 集成斜率控制
- 热关断
- 欠压保护
- 总线引脚在汽车环境中具有瞬态保护功能
- 工作温度范围:-40°C至+125°C
- 可湿侧面选项,用于增强型光学检测
- 封装类型:SOIC-8
- 符合AEC-Q100标准并具有PPAP功能
- 无铅、无卤、无BFR,符合RoHS指令
规范
- 5V to 18V supply range
- 550µA operating supply current
- 20Kb/s data rate
- Moisture Sensitivity Level (MSL) 2
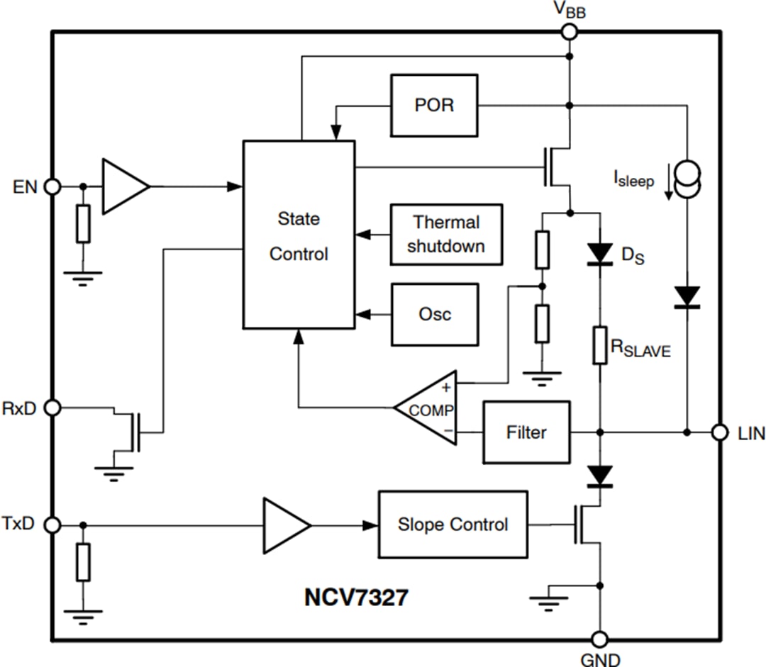
框图
典型应用电路
Operating States
发布日期: 2019-08-19
| 更新日期: 2024-02-23

