NCV7357采用8引脚小外形IC封装 (SOIC) 和双 扁平无引线 (DFN) 封装。DFN封装采用可湿性侧翼,用于增强光学检测。
特性
- 符合ISO 11898−2:2016标准
- CAN FD计时的指定频率高达5Mbps
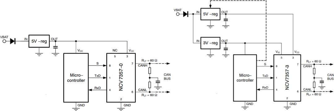
- NCV7357-3版本的VIO引脚支持直接连接3V至5V微控制器
- 低电流、只听静音模式
- 低电磁辐射 (EME) 和高电磁抗扰度
- 超低EME,无共模扼流圈 (CM)
- 具有未通电节点,不干扰总线线路
- 发送数据 (TxD) 主导的超时功能
- 极高的ESD稳健性(总线引脚)和>8kV的系统ESD脉冲
- 热保护
- 总线引脚具有电源电压和接地短路保护功能
- 总线引脚在汽车环境中具有瞬态保护功能
- 封装选项
- SOIC-8
- DFNW-8,带可湿侧翼
- 符合AEC−Q100标准并具有PPAP功能
- 无铅
应用
- 汽车
- 工业网络
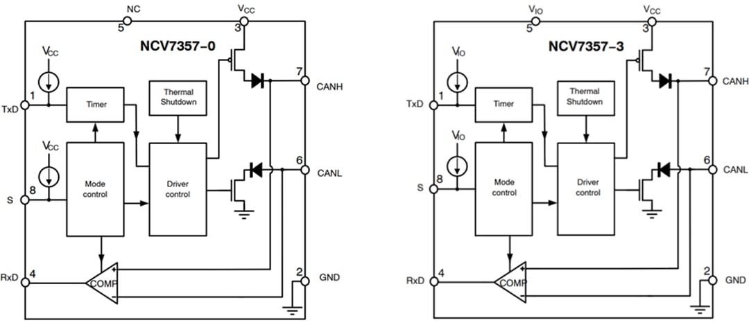
框图
典型应用电路
发布日期: 2019-08-22
| 更新日期: 2025-02-26

