特性
- 具有浪涌电流管理功能的短路保护
- CMOS (3V/5V) 兼容控制输入
- 超低待机电流
- 超低电流感应泄露
- 成比例的负载电流感应
- 电流检测使能
- 断态开路负载检测
- VD输出短路检测
- 过载和接地短路指示
- 带自动重启的热关断
- 欠压关断
- 用于感应开关的集成钳位
- 接地失效和VD失效保护
- ESD保护
- 电池反向保护,带有外部元件
- NCV前缀,适用于需要独特现场和控制变更要求的汽车及其他应用;符合AEC-Q100 1级标准并支持PPAP
- 该器件无铅
应用
- 开关各种阻性、感性和容性负载
- 可替代机电继电器和分立电路
- 汽车/工业
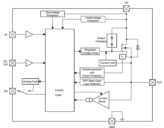
框图
发布日期: 2022-11-14
| 更新日期: 2022-11-23

