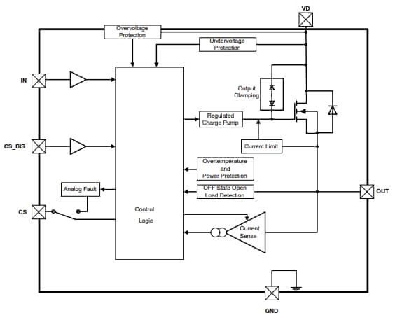
NCV84160 MOSFET驱动器具有高级保护功能,例如过压有源钳位、有源浪涌电流管理以及带自动重启的过热关断。该MOSFET驱动器用于汽车行业,可替代机电继电器和分立电路。
特性
- CMOS (3V/5V) 兼容控制输入
- 短路保护,具有浪涌电流管理功能
- 成比例的负载电流感应
- 低待机电流
- 低电流检测漏电流
- 电流检测禁用
- 断态开路负载检测
- VD 输出短路检测
- 自动重启热关断
- 欠压关断
- 接地损耗和VD 损耗保护
- ESD 保护
- 反向电池保护
- 符合 AEC-Q100
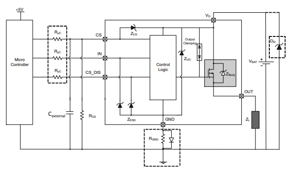
应用
- 开关电阻、电感和电容性负载
- 替代机电继电器和分立电路
- 工业/汽车
框图
应用原理图
发布日期: 2024-12-09
| 更新日期: 2024-12-27

