onsemi NCV8856A汽车同步降压控制器
安森美NCV8856A汽车用同步降压控制器是一款可调节输出器件,可驱动双N沟道MOSFET,非常适合用于大功率应用。 平均电流模式控制可在宽输入电压/输出负载范围内提供快速瞬态响应和精确调节。该IC采用内部固定6.0V低压差线性稳压器 (LDO),可为开关模式电源’(SMPS) 底部栅极驱动器充电,从而限制了过多栅极驱动造成的功率损耗。NCV8856A设计用于在4.5V至38V输入电压范围内工作,可进行10:1 转换(500kHz时)。控制器其他特性包括欠压闭锁、过压关断、内部软−启动、低静态电流休眠模式、可编程频率、SYNC功能、平均电流限制、逐周期过流保护和热关断。特性
- 平均电流模式控制
- 0.8V±2%参考电压
- 宽输入电压范围:4.5V至38V
- 在负载突降条件下运行
- 6.0V低压差线性稳压器 (LDO)
- 输入UVLO(欠压锁定)
- 内部软启动
- 睡眠模式中的最大静态电流:6.2µA
- 自适应非重叠电路
- 180ns最小高压侧栅极关断时间
- 可编程固定频率:170kHz至500kHz
- 外部时钟同步高达600kHz
- 平均电流限制 (ACL)
- 逐周期过流保护 (OCP)
- 热关断 (TSD)
- 湿度灵敏性等级 (MSL) 1级
- TSSOP-20封装
- 无铅,符合RoHS指令
应用
- 需要大电流的汽车系统
- 用于低压SMPS和LDO的预稳压电源
规范
- 静态电流
- 睡眠模式:6.2µA(最大值)、4.25µA(典型值)
- 无开关操作:4.24mA(最大值)、3.25mA(典型值)
- 无栅极负载开关操作:5.30mA(最大值)、4.35mA(典型值)
- LDO电流范围:1mA至20mA
- 热关断范围:+150°C至+210°C
- 热关断迟滞:1°C至20°C
- 欠压锁闭范围:3.9V至4.5V
- 欠压锁闭迟滞范围:50mV至200mV
- 开关稳压器
- 参考电压范围:0.784V至0.816V
- 最短GH关闭时间范围:110ns至250ns
- 最小GH脉宽:200ns(最大值)、140ns(典型值)
- 振荡器
- 开关频率范围:153kHz至575kHz
- 斜坡电压振幅范围:0.9V至1.3V
- 电压误差放大器
- 直流增益:70dB(最小值)、73dB(典型值)
- 增益带宽:8.0MHz(最小值)、10MHz(典型值)
- 充电电流范围:1.3mA至2mA(最小值)、3mA至4mA(典型值)
- FB偏置电流:1.0µA(最大值)、0.1µA(典型值)
- 电流检测放大器
- 共模范围:0V至10.0V
- 放大器增益:1V/V(典型值)
- SYNC
- 引脚偏置电流范围:0.1µA至20µA
- 阈值电压范围:0.8V至2.0V
- 电流误差放大器
- 直流增益:70dB(最小值)、73dB(典型值)
- 增益带宽:8.0MHz(最小值)、10MHz(典型值)
- 充电电流范围:1.3mA至2mA(最小值)、3mA至4mA(典型值)
- FB偏置电流:1.0µA(最大值)、0.1µA(典型值)
- 钳位电压:2.7V(最小值)、3.3V(典型值)
- 电流限制
- 平均阈值范围:72mV至133mV
- 逐周期阈值电压范围:115mV至215mV
- 逐周期响应时间:200ns(典型值)
- 逐周期/平均阈值差异范围:20mV(最小值)
- 6.0V LDO
- 输出电压范围:5.8V至6.2V
- 最大压差电压:220mV
- 电流限制范围:30mA至120mA
- 栅极驱动器
- GH/GL拉/灌电流范围:1A至2A
- GH转GL/GL转GH延迟时间:70ns(最大值)、40ns(典型值)
- 软启动时间:14ms(典型值)
- ENABLE (EN)
- 输入阈值范围:0.8V至2.0V
- 输入电流:10µA(最大值)、3.0µA(典型值)
- 最短禁用时间:20ms(最大值)
- 1.5kV人体模型(HBM)ESD功能
- 工作结温范围:-40°C至+150°C
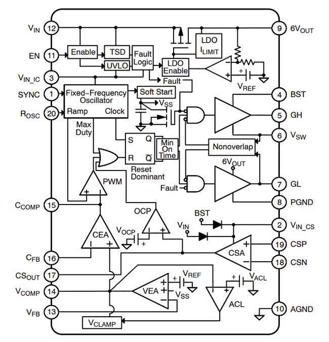
功能框图
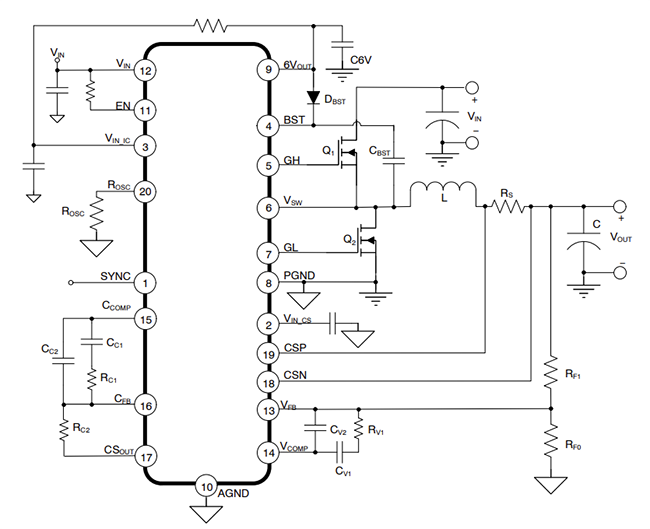
应用原理图
发布日期: 2023-08-11
| 更新日期: 2023-08-29
