特性
- 低于唤醒阈值电压时自动启用(出厂可编程)
- 超越禁用功能
- 调节设定点的升压模式工作
- 整个温度范围内2%输出精度
- 峰值电流模式控制,带内部斜坡补偿
- 可从外部调节频率操作
- 2V至40V宽输入电压范围,45V负载突降
- 睡眠模式下的低静态电流模式(<12A典型值)
- 逐周期电流限制保护
- 断续模式过流保护 (OCP)
- 热关断 (TSD)
- 可进行回流焊
- SOIC-8封装
- 湿度灵敏性等级 (MSL) 1级
- 无铅
- NCV前缀,适用于需要独特现场和控制变更要求的汽车及其他应用,符合AEC-Q100标准
规范
- 静态电流
- 睡眠模式:14µA(最大值)、12µA(典型值)
- 无开关操作时:4.0mA(最大值)、2.2mA(典型值)
- 振荡器
- 开关频率范围:153kHz至501kHz
- 最小脉宽范围:89ns至146ns
- 最大占空比范围:81%至85%
- 斜坡补偿斜率范围:45mV/µs至61mV/µs
- 禁用
- 下拉电流:1.0µA(最大值)、0.6µA(典型值)
- 输入高压范围:2.0V至5.0V
- 输入高压迟滞:500mV(典型值)
- 输入低压范围:0mV至800mV
- 电流检测放大器
- 低频增益范围:0.9V/V至1.1V/V
- 2.5MHz最低带宽
- ISNS输入偏置电流:50µA(最大值)、30µA(典型值)
- 限流阈值电压范围:180mV至220mV
- 限流/过流保护响应时间:125ns(最大值)、80ns(典型值)
- 过流保护阈值电压范围:125%至175%
- 电压误差运算跨导放大器
- 跨导范围:0.8mS至1.63mS
- 最小输出电阻:2.0MΩ
- 最大输出电压:2.5V(最小值)
- 拉/灌电流:80µA(最小值)、100µA(典型值)
- 钳位电压:1.1V(典型值)
- 开关延迟:64µs(最大值)、55µs(典型值)
- 电源电压范围:-0.3VDC 至40VDC
- 峰值瞬态电压:45V
- 栅极驱动器
- 拉电流:550mA(最小值)、800mA(典型值)
- 灌电流:480mA(最小值)、600mA(典型值)
- 驱动电压压差:0.6V(最大值)、0.3V(典型值)
- 驱动电压拉电流:35mA(最小值)、45mA(典型值)
- 反向驱动二极管电压降:0.7V(最大值)
- 驱动电压范围:5.67V至6.2V
- 下拉电阻:21kΩ(典型值)
- 欠压锁定 (UVLO)
- 阈值电压范围:3.54V至4.0V
- 迟滞范围:325mV至570mV
- 热关断
- 阈值范围:+160°C至+180°C
- 迟滞范围:10°C至20°C
- 最大延迟:100ns
- 电压调节
- 电流范围:6.66V至10.20V
- 阈值IC启用范围:7.10V至10.94V
- 阈值IC禁用范围:7.55V至11.54V
- ESD能力(所有引脚)
- ≥2.0kV人体模型 (HBM)
- ≥200V机器模型
- 工作结温范围:-40°C至+150°C
- 100°C/W 封装热阻
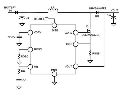
典型应用
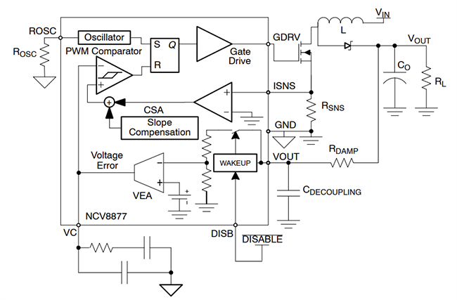
电流模式控制原理图
发布日期: 2023-08-10
| 更新日期: 2023-08-18

