onsemi NCx51152隔离式单通道栅极驱动器
安森美 (onsemi) NCx51152隔离式单通道栅极驱动器设计用于快速开关,以驱动功率MOSFET和SiC MOSFET电源开关。NCP51152和NCV51152栅极驱动器具有4.5A拉峰值电流和9A灌峰值电流,同时具有短传播和匹配传播延迟。这些驱动器提供分离输出,可单独控制上升和下降时间。保护功能包括两侧驱动器的独立欠压锁定。安森美(onsemi)NCP51152和NCV51152隔离式单通道栅极驱动器采用4mm SOIC-8封装,支持高达3.75kVRMS 的隔离电压。NCV51152型号还符合汽车应用要求的AEC-Q100标准。特性
- 选项
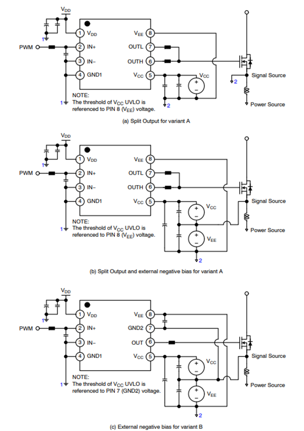
- 独立输出 (NCx51152xA)
- 宽偏置电压范围,包含以GND2为基准的负VEE 和VCC UVLO(NCx51152xB)
- 输入电源电压范围:3V至20V
- 输出电源电压范围:6.5V至30V,MOSFET为5V和8V,SiC阈值为12V和17V
- 4.5A峰值拉电流、9A峰值灌电流输出能力
- dV/dt抗扰度:200V/ns
- 输入引脚具有负5V处理能力
- 36ns典型传播延迟,5ns最大延迟匹配
- 短路期间的栅极钳位 (NCx51152xA)
- 符合汽车应用要求的AEC-Q100标准(仅限NCV51152)
- 计划隔离和安全
- 3.75kVRMS 隔离,持续1分钟(符合UL1577要求)
- 通过GB4943.1-2011 CQC认证
- 符合IEC 62386-1标准的SGS FIMO认证
应用
- NCP51152
- 电机驱动器
- 直流-直流和交流-直流电源中的隔离式转换器
- 服务器、电信和工业基础设施
- NCV51152
- 板载充电器
- xEV 直流-直流转换器
- 牵引逆变器
- 充电站
典型应用电路
功能框图
发布日期: 2024-07-31
| 更新日期: 2024-08-12
