onsemi NFAQ0560R43T智能电源模块 (IPM)
安森美半导体NFAQ0560R43T智能电源模块是完全集成的逆变器功率级,由一个高电压驱动器和一个热敏电阻器组成。该电源模块包括六个IGBT(FS4 RC IGBT技术),适合用于驱动永磁同步电机 (PMSM)、无刷直流 (BLDC) 电机和交流异步电机。该电源模块的IGBT采用三相桥式配置,为较低的相脚提供独立发射器连接,实现最大的灵活性。该电源模块具有用于功率级的保护功能,包括交叉−传导保护、外部关断和欠压锁定功能。NFAQ0560R43T电源模块具有集成式自举二极管和电阻器、用于基板温度测量的热敏电阻器和关断引脚。该电源模块具有450V电源电压、600V集电极-发射极电压以及−40ºC至125ºC存储温度范围。NFAQ0560R43T电源模块非常适合用于工业泵、工业风扇、工业自动化和家用电器。特性
- 带集成驱动器的三相5A/600V IGBT模块
- 29.6mmx18.2mm紧凑型双直列封装
- 内置欠压保护
- 交叉传导保护
- ITRIP输入可关闭所有IGBT
- 集成式自举二极管和电阻器
- 用于基板温度测量的热敏电阻器
- 关断引脚
- UL1557认证
规范
- 电源电压:450V
- 600V集电极-发射极电压
- 工作结温范围:150ºC
- 存储温度范围:-40ºC至+125ºC
应用
- 工业用泵
- 工业风扇
- 工业自动化
- 家用电器
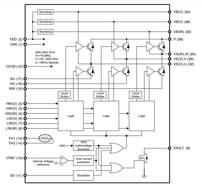
框图
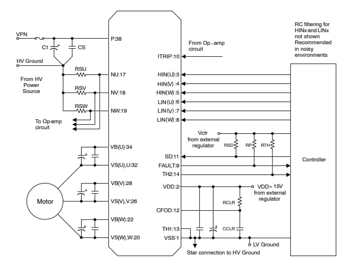
示意图
发布日期: 2022-04-07
| 更新日期: 2022-04-12
