NFVA22512NP2T IPM具有出色的耐用性、更长的使用寿命以及通过集成检测IGBT实现的可调过流保护。该模块的工作电源电压范围为300V至88V,结温范围为-40°C至+150°C。它非常适合用于气候控制电动压缩机、高压 (HV) 油/水泵、高压超级充电和运动控制。
特性
- 汽车SPM®,采用34引脚DIP封装
- 符合AEC和AQG324标准并具有PPAP功能
- 3相IGBT逆变器,具有一体式栅极驱动器和保护功能
- 低损耗、短路额定IGBT
- 采用AlN DBC基板,热阻非常低
- 内置自举二极管和专用vs引脚简化了PCB布线
- 将发射极开路引脚与低侧IGBT隔离以实现三相电流检测
- 单接地电源
- 内置NTC热敏电阻,用于温度监控和管理
- 通过集成检测IGBT实现可调过流保护
- 无铅器件
应用
- 汽车高压辅助电机
- 气候电子压缩机
- 滑油泵/水泵
- 超级增压器/涡轮增压器
- 各种风扇
- 工业电机控制
规范
- 隔离等级:2500Vrms
- 300V至800V的电源电压范围
- -40 °C至+150 °C结温范围
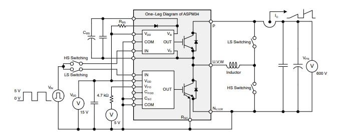
电路图
发布日期: 2020-06-01
| 更新日期: 2024-06-06

