该器件具有电流检测(通过分流电阻器或MOSFET RDS(on))和可编程软启动功能,采用独立模式或“跛行回家”模式提高系统可靠性。该LED驱动器工作频率高达2MHz,可实现紧凑的电感器设计,同时保持低电磁干扰 (EMI)。此外,SPI可编程能力允许单一硬件配置适应各种平台,器件还支持SEPIC模式,能使输出电压低于输入电压,非常适合用于不断变化的汽车电池条件。
特性
- 单芯片两相升压器
- 在分流电阻器或MOSFET的RDS(on) 上进行电流检测
- 独立/“跛行回家”模式
- 内置可编程软启动
- 出色的稳定性和响应时间
- 设计用于小型输出电容器
- 低EMC排放
- 高工作频率(高达2MHz)减小了电感器尺寸
- 支持SEPIC模式
- 4MHz SPI接口用于系统参数的动态控制
- 兼容48V电池系统
- VCC 电源范围:3V至5.5V
- 环境温度范围:-40 °C至+125 °C
- TSSOP-16 WB外壳948F封装
- 符合ASIL B标准,通过AEC-Q100认证,支持PPAP
- 无铅、无卤,符合RoHS指令
应用
- 远光灯和近光灯
- 转向指示器和DRL
- 位置灯或停车灯
- 雾灯和静态转向灯
- 自适应光束调整
- 像素应用
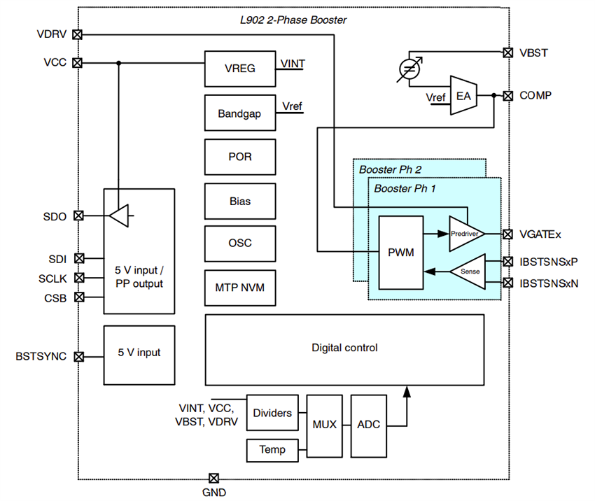
框图
ESD原理图
SPI连接方案和电源策略
发布日期: 2025-05-22
| 更新日期: 2025-06-02

