Texas Instruments TPS92544-Q1同步升压控制器

Texas Instruments TPS92544-Q1同步升压控制器包含一个同步升压控制器和一个单片降压LED驱动器,具有4.5V至65V宽工作降压输入电压范围。该同步升压控制器实现了峰值电流模式控制器,可在恒压模式下工作。输出电压 可通过 可编程 8 位 DAC进行编程。

该单片同步降压实现自适应导通时间平均电流模式控制,可产生恒定电压 (CV) 或恒定电流 (CC) 输出。该降压兼容分流FET调光技术和CC模式下基于LED矩阵管理器的动态光束前照灯。在CV模式下,自适应导通时间控制能够以快速瞬态响应实现高带宽运行。自适应导通时间控制提供几乎恒定的切换频率,可设置在100kHz至1.0MHz之间。借助电感器电流检测和闭环反馈,可在宽输入电压、输出电压和环境温度范围内实现优于±4%的精度。在恒流 (CC) 模式下,降压可使用模拟或PWM调光技术独立调制LED电流。

Texas Instruments TPS92544-Q1包含一个内部振荡器。UART串行接口与TPS9266x和TPS9254x设备兼容。内部电子擦除可编程只读存储器可存储系统默认值、校准和照明模块数据。七个可配置MPIO和DIO可设置为具有系统温度补偿、LED分档和编码应用的数字输入或输出或ADC输入。TPS92541-Q1采用7.0mm × 7.0mm热增强型48引脚HTQFP封装,具有顶部裸露焊盘。

特性

  • 符合汽车应用类AEC-Q100标准
    • 1级:-40°C至+125°C环境工作温度范围
    • 器件HBM分类等级H1C
    • 器件CDM分类等级C5
  • 具备功能安全能力,可提供有助于功能安全系统设计的文件
  • 宽输入电压范围:4.5 V至65 V
  • 同步降压,带集成开关
  • 可配置恒压 (CV) 和恒流 (CC) 运行
    • 连续输出电流高达2 A,精度为4%
    • 调节精度:4%(电压和电流模式)
  • 同步升压控制器,可编程输出电压高达65V
  • 升压和降压扩频,用于降低EMI
  • 降压开关热保护
  • UART串行通信
    • 用于系统时钟的内部振荡器
    • 兼容LMM
  • 内部EEPROM
    • 默认设置
    • 客户校准数据

应用

  • 汽车前大灯
  • 自适应led驱动模块

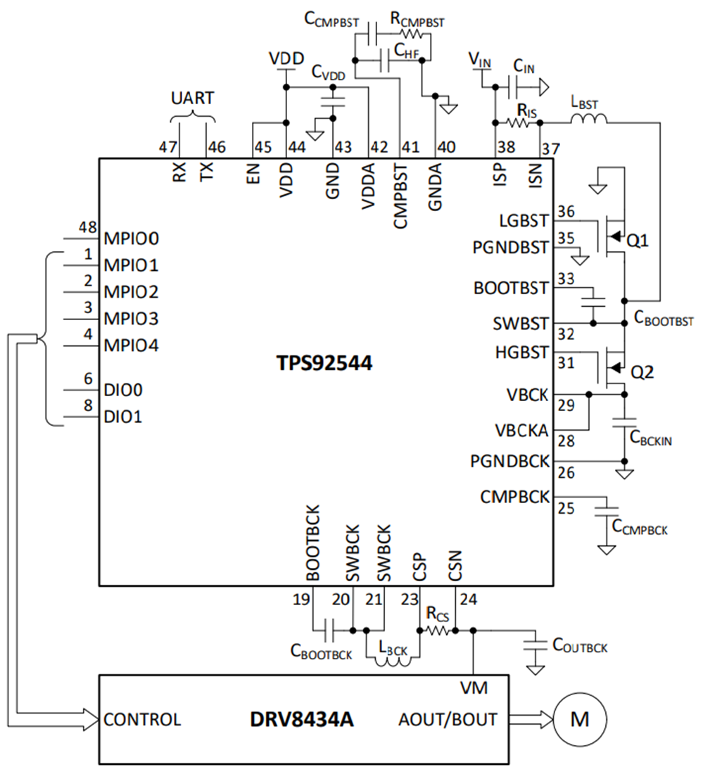
简化原理图

原理图 - Texas Instruments TPS92544-Q1同步升压控制器
发布日期: 2025-05-14 | 更新日期: 2026-01-23