特性
- 两个3线PNP接近开关的连接
- 可参数化速度阈值监控
- 频率设置灵活,最高可达31.5Hz(以0.5Hz为增量)或315Hz(以5Hz为增量)
- 安全运动监控最高可达EN ISO 13849-1标准的Cat. 4/PL e等级,以及EN IEC 62061标准的SIL 3等级
- 典型释放时间:25ms
- 重启时间(开机时间):2.5s
- 模拟输出(0V至10V)用于监控速度值
- 启动脉冲长度:
- 最小200ms(手动启动)
- 最大10s(手动启动)
- 最大功率耗散:4W
- 额定绝缘电压:250 V
- 总宽度:17.5mm
应用
- 零速和超速监控
- 紧急停止监控
- 电敏防护设备
- 安全门和防护装置监控
- 安全耦合继电器
方框图
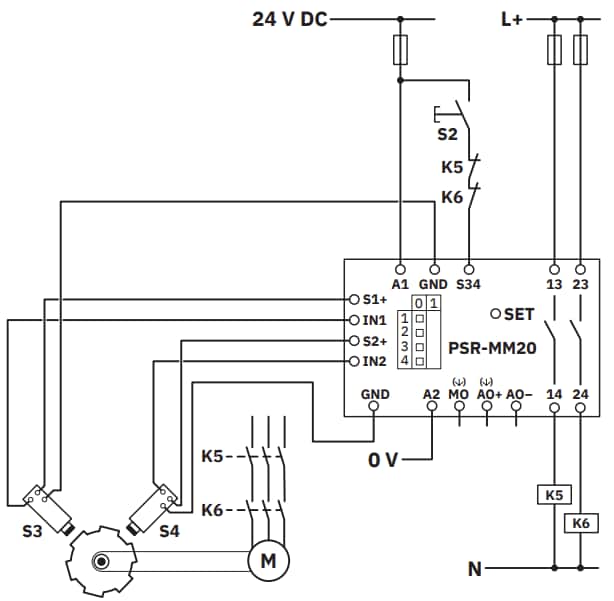
应用电路图
发布日期: 2025-09-26
| 更新日期: 2025-10-09

