Power Integrations ClampZero™ Active Clamp ICs

Power Integrations ClampZero™ Active Clamp ICs pairs with the InnoSwitch™4 family of ICs to eliminate energy wasted due to switching losses in the clamp and primary switch. This combination dramatically improves power supply efficiency, easily exceeding 95%, while maintaining the flyback architecture's flexibility and low component count.

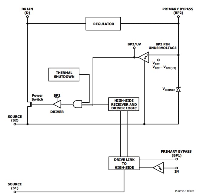
The Power Integrations ClampZero ICs are an active clamping circuit that recycles otherwise wasted leakage inductance energy. The ClampZero incorporates a high-side power switch and level shifted self-biased controller, which receives communication from a low-side transceiver connected to the InnoSwitch4 primary controller.

Zero-voltage switching is achieved by precise timing between the turn-off of the ClampZero and the turn-on of the InnoSwitch4 power switch, which completely removes turn-on losses. The overall effect of this synchronized switching, along with the InnoSwitch4 PowiGaN switch, is a flyback converter with zero primary clamp and power switching losses. This enables high-density, heatsinkless flyback designs up to 135W.

Features

  • Highly integrated, compact footprint
    • Eliminates switching losses in InnoSwitch4 primary switch
    • Captures and recycles leakage inductance energy
    • Dramatically improves power supply efficiency
    • Interfaces seamlessly with InnoSwitch4
    • Powered directly from InnoSwitch4 BYPASS pin
    • Self-biased at start-up
    • Operates in both DCM and CCM modes
  • Advanced Protection / Safety Features
    • Integrated temperature sensing and hysteretic thermal shutdown
  • Green package
    • Halogen free and RoHS compliant

Videos

Application Schematic

Power Integrations ClampZero™ Active Clamp ICs

Block Diagram

Block Diagram - Power Integrations ClampZero™ Active Clamp ICs
发布日期: 2021-06-03 | 更新日期: 2025-11-18