Power Integrations LinkSwitch-TNZ离线式开关IC
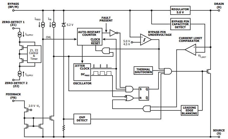
Power Integrations LinkSwitch-TNZ离线式开关IC设计用于提供无损零交叉信号生成,并支持降压、降压-升压和反激式拓扑结构。这些IC提供比分立实现更高的设计灵活性,可将元件数量减少40%或更多。LinkSwitch-TNZ IC具有软启动、自动重启、输出过压保护 (OVP)、线路输入过压保护 (OVL) 和滞后过热保护 (OTP) 功能。这些IC采用725V功率MOSFET、振荡器、高压开关电流源、频率抖动、滞后热关断以及输入/输出过压保护电路。LinkSwitch-TNZ IC在待机状态下仅消耗不到100µA电流,从而使电源设计符合各地的空载和待机规定。这些IC可用于家居和楼宇自动化、调光器、开关和传感器(带/不带中性线)、家用电器以及物联网/工业控制等应用。特性
- 无损零交叉信号生成
- 支持降压、降压-升压和反激式拓扑
- 可在线路和负载上实现±3%的调节
- 66kHz运行,具有精确电流限制
- 频率抖动可降低EMI滤波器复杂性
- 软起动可限制启动时的系统元件压力
- 出现短路和开路故障时可自动重启
- 输出过压保护 (OVP)
- 线路输入过压保护 (OVL)
- 滞后过热保护 (OTP)
- 开/关控制可在宽负载范围内提供稳定的效率
规范
- 辅助电源:
- 电源:
- 降压:575mA
- 反激式:12W
- 空载功率:<20mW
- 漏电流:<50µA,尽可能减少照明应用中的闪烁
- 电源:
- 额定725V MOSFET,具有出色的浪涌承受能力
- IC待機電源電流:<100µA
- 空载功耗:<30mW(具有外部偏置)
应用
- 家居和楼宇自动化
- 调光器
- 开关和传感器(带/不带中性线)
- 家用电器
- 物联网和工业控制
功能框图
典型应用框图
空载功耗
发布日期: 2021-06-23
| 更新日期: 2023-05-24
