Power Integrations RDK-706 Reference Design Kit
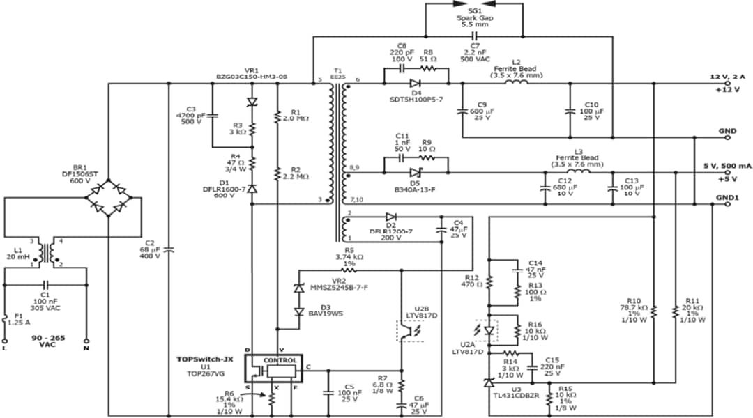
Power Integrations RDK-706 Reference Design Kit demonstrates a 26.5W dual-output isolated flyback power supply circuit based on the TOP267VG TOPSwitch™-JX Off-Line Switcher. The TOPSwitch-JX Switchers integrate a 725V power MOSFET, a high-voltage switched current source, multi-mode PWM control, an oscillator, a thermal shutdown circuit, and fault protection into a single monolithic device.The Power Integrations RDK-706 Reference Design Kit provides an isolated nominal output voltage of 12V at a 2.0A load and a second output of 5V at a 200mA load from a wide input voltage range of 90VAC to 265VAC. Good cross-regulation on the 12V and 5V outputs is achieved by sensing the feedback from both outputs.
Features
- Dual output flyback topology
- 90VAC to 265VAC input voltage range
- Output
- 12V, 2.0A VOUT1
- 5V, 200mA VOUT2
- No-load input power <90mW @ 230 VAC
- 132kHz operation optimizes core size and efficiency performance
- 84% efficiency with a full load @ nominal input
- 84.5% average efficiency
- Integrated protection and reliability features
- Auto recovery output over current (OCP) and short-circuit protection
- Primary sensed output overvoltage shutdown (OVP) eliminates the second optocoupler
- Over temperature shutdown
- Line undervoltage lockout (UVLO) and line overvoltage shutdown prevents output glitching and improves reliability
Supported Device
- TOP267VG TOPSwitch-JX Off-Line Switcher
Board Layout
Schematic
Dimensions
Additional Resources
发布日期: 2022-09-29
| 更新日期: 2023-04-03
