特性
- µPOL封装,包含输出电感器
- 即插即用设计
- 借助I2C串行总线实现可编程操作
- 电压、电流和温度遥测
- 使能输入,具有精确阈值
- 可编程欠压闭锁 (UVLO)
- 开漏电源正常指示器
- 内置保护
- 用于高精度VOUT稳压的伺服环路
- 提供八个I2C地址
- 无铅、无卤
应用
- 电信和网络
- 数据中心
- 5G和AI
- 工业
- 存储
- 分布式负载点电源架构
规范
- FS1003
- 连续负载能力:3A
- 输入电压范围:4.2 V至16 V
- 可调输出电压范围:0.6 V至5 V
- 初始输出电压精度:±0.5%
- 尺寸:3.3 mmx3.3 mmx1.35 mm
- 工作温度范围:-40 °C至+125 °C
- FS1006
- 连续负载能力:6A
- 输入电压范围
- 4.75V至16V(输出电压为3.3V时)
- 9V至16V(输出电压为5V时)
- 尺寸:3.3 mmx3.3 mmx1.35 mm
- 工作温度范围:-40 °C至+125 °C
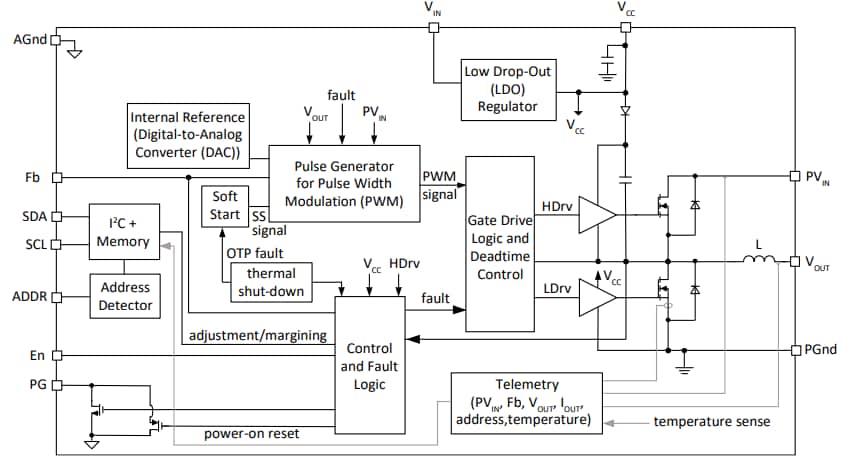
框图
典型应用
其他资源
发布日期: 2025-02-05
| 更新日期: 2025-07-01

