Texas Instruments DRV816x半桥智能栅极驱动器
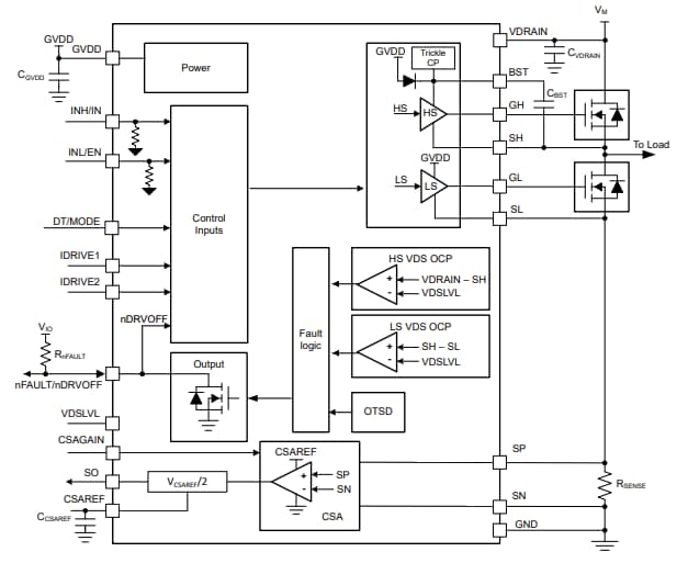
Texas Instruments DRV816x半桥智能栅极驱动器是集成式100V器件,能够驱动高侧和低侧N沟道MOSFET。该驱动器集成了一个双向低侧电流检测放大器,用于向控制器模数转换器(ADC)提供电流反馈。DRV816x驱动器通过集成的涓流电荷泵支持100%脉冲宽度模块(PWM)占空比。这些驱动器采用智能栅极驱动架构,支持16级栅极驱动峰值电流高达1A拉电流和2A灌电流。DRV816x驱动器还具有13级VDS过流阈值、独立关断引脚(nDRVOFF)和20ns至900ns可调PWM死区插入。该驱动器用于移动机器人、无人机、电动自行车、电动汽车和线性电机运输系统。特性
- 采用半桥配置驱动两个N沟道MOSFET
- 高侧MOSFET源/漏极高达102V(绝对最大值)
- 8V(5V DRV8162L)至20V栅极驱动电源
- 集成式自举二极管
- 功能安全质量管理,提供协助功能安全系统设计的文档
- 通过集成的涓流电荷泵支持100% PWM占空比
- 十六级栅极驱动峰值电流
- 16mA – 1000mA拉电流
- 32mA – 2000mA灌电流
- 拉灌电流比1:1、1:2、1:3
- 可调PWM死区插入时间:20ns – 900ns
- 用于电机相位(SH)切换的稳健设计
- 转换速度:50V/ns
- 负瞬态电压:-20V
- 2A强栅极下拉
- 分离栅极驱动电源输入,用于冗余关断(DRV8162、DRV8162L)
- 低失调电流检测放大器(DRV8161),具有可调增益(5、10、20、40V/V)
- 灵活的PWM控制接口;2引脚PWM、1引脚PWM和独立的PWM模式
- 十三级VDS过流阈值
- 独立关断引脚(nDRVOFF)
- 栅极驱动器软关断序列
- 集成保护功能
- GVDD欠压(GVDDUV)
- 自举欠压(BST_UV)
- MOSFET过流保护 (VDS)
- 击穿保护
- 热关断(OTSD)
- 故障状态指示器 (nFAULT)
- 支持3.3 V和5 V逻辑输入
应用
- 移动机器人 (AGV/AMR)
- 无人机
- 伺服驱动器
- 工业和协作机器人
- 线性电机传输系统
- 电动自行车、电动踏板车和电动交通
功能框图
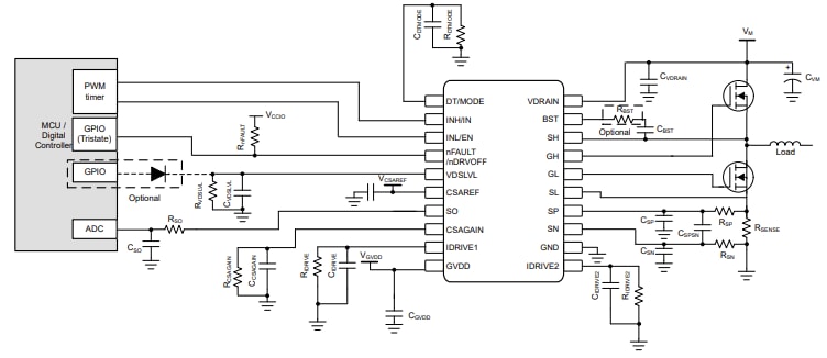
应用电路图
其他资源
发布日期: 2025-01-21
| 更新日期: 2025-05-06
