Texas Instruments UCC27624V/UCC27624V-Q1双通道栅极驱动器

Texas Instruments UCC27624V/UCC27624V-Q1双通道栅极驱动器可有效驱动MOSFET、IGBT和SiC电源开关。UCC27624V具有5A的典型峰值驱动强度,这减少了电源开关的上升和下降时间,降低了开关损耗,并提高了效率。该器件的快速传播延迟(典型值为17ns)通过改进死区时间优化、脉宽利用率、控制回路响应和系统的瞬态性能,从而提高了功率级的效率。

UCC27624V的输入端可承受-10V的电压,因此在接地反弹适中的系统中,其稳定性得到了提高。输入端可连接到大多数控制器输出端,以实现最大的控制灵活性,并且不受电源电压的影响。功率级可通过独立的使能信号独立于主控制逻辑进行控制。在发生系统故障时,通过将使能信号拉至低电平,栅极驱动器可迅速关闭。许多高频开关电源在电源器件的栅极处会产生噪声,这些噪声可能会注入栅极驱动器的输出引脚,导致驱动器出现故障。该器件的瞬态反向电压和反向电流能力使其能够容忍脉冲变压器或电源器件栅极上的噪声,并避免驱动器故障。

UCC27624V还具有欠压锁定 (UVLO) 功能,以提高系统的稳健性。当没有足够的偏置电压来充分增强功率器件时,强大的内部下拉MOSFET使栅极驱动器的输出保持低电平。Texas Instruments UCC27624V-Q1器件符合AEC-Q100汽车应用标准。

特性

  • 每个通道的典型峰值源和灌电流/片驱动电流为5A
  • 输入和使能引脚可承受-10V的电压
  • 能够处理-2V瞬变输出
  • VDD 绝对最大电压为30V
  • VDD工作范围宽,从9.5V到26V,带UVLO
  • 两个独立的栅极驱动器通道
  • 各输出有独立的使能功能
  • 磁滞逻辑阈值,实现高抗噪性
  • VDD 独立输入阈值(兼容TTL)
  • 快速传播延迟(17 ns典型值)
  • 快速上升和下降时间(6 ns和10 ns典型值)
  • 两个通道间典型延迟匹配:1 ns
  • 两个通道可通过并联获得更大输出电流。
  • SOIC-8和VSSOP-8 PowerPAD™封装选项
  • 工作结温范围:-40 °C至150 °C

应用

  • 开关电源 (SMPS)
  • 功率因数校正 (PFC) 电路
  • 直流/直流转换器
  • 电机驱动器
  • 太阳能电源
  • 脉冲变压器驱动器

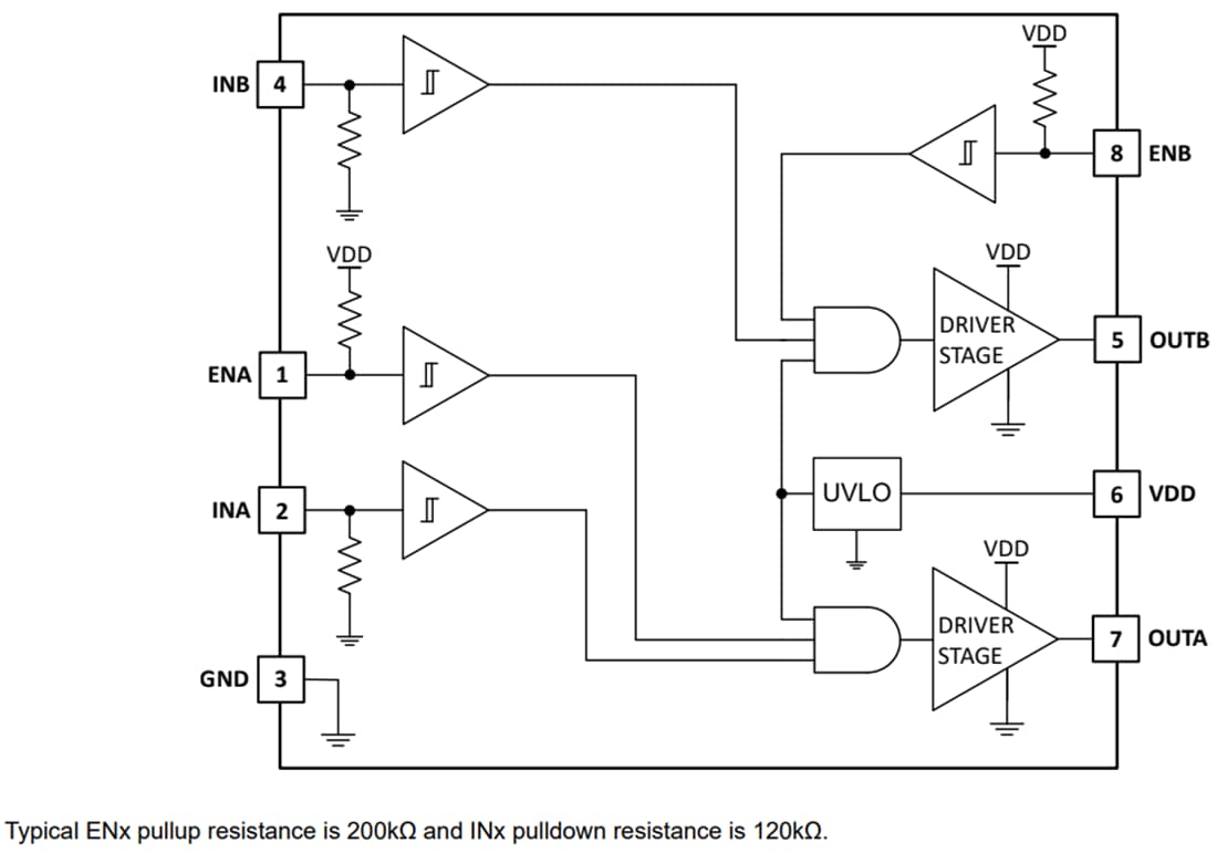
功能框图

框图 - Texas Instruments UCC27624V/UCC27624V-Q1双通道栅极驱动器
发布日期: 2025-06-13 | 更新日期: 2025-06-19