降压充电器在电源与器件之间提供保护,调解电压源和充电电池之间的电压差异。随着越来越多的应用采用USB Type-C端口,这些充电器越来越受欢迎,因为它们通用而且能够提供大功率。提供多种USB快速充电器和Qualcomm Quick Charge 3.0、Quick Charge 4和Quick Charge 4+认证的参考设计,让设计认证更快,上市时间更短。
ACT4751M符合USB快速充电器应用的所有电源要求,包括Power Delivery 3.0可编程电源 (USB PD 3.0 PPS) 规范。除了符合AEC-Q100标准外,ACT4751M还符合汽车EMI标准CISPR 25 3级,采用获得专利的直流-直流转换技术。
Qorvo ACT4751M USB快速充电器电源IC采用32引脚 QFN封装,非常适合用于空间受限的应用。
特性
- 认证USB快速充电器,参考设计
- 经高通认证的快速充电器4+设计
- 通过I2C实现可编程输出电压,范围为3V至24V,步进为12.5mV
- 可编程输出电流限制:0A至4A(分辨率为256级)
- 汽车、侧壁电镀、5 mm x 5 mm QFN-32封装
应用
- USB快速充电器 (PD 3.0 PPS) 和USB PD充电器
- 快速充电器4+、快速充电器4和快速充电器3
- 大功率LED照明
规范
- AEC-Q100等级1
- 工作温度范围:-40°C至+125°C
- CISPR 25 3类:通过
- 降压拓扑
- 输入电压范围:4.5V至40V
- 最大输出电流:4A
- 频率范围:450KHz至2250KHz,支持扩频运行
- 辅助电源轨
- 350mA Mini-Buck
- 20mA LDO
- 无铅、无卤、符合RoHS指令
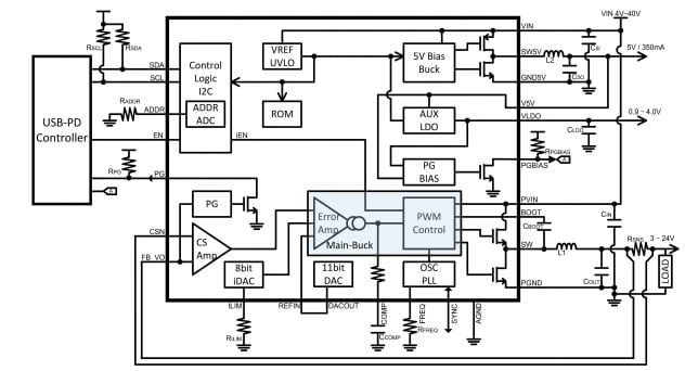
功能框图
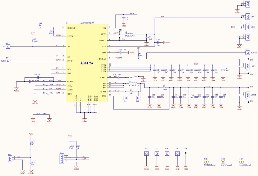
原理图
ACT4751M-101-REF04参考设计
ACT4751M-101-REF05参考设计
发布日期: 2020-01-13
| 更新日期: 2024-09-05

