Qorvo QPA9127评估板

Qorvo QPA9127评估板设计用于评估QPA9127可级联的高线性度增益模块放大器。这些放大器集成关断偏置功能,可在各种频率下提供平坦的增益。QPA9127放大器可用于高性能系统中的接收器和发射器链。典型应用包括5G m-MIMO、移动基础设施、中继器/DAS、通用无线、TDD/FDD系统和国防通信。

特性

  • 设计用于评估QPA9127放大器
  • 3000MHz至5000MHz频率范围(典型值)
  • 19.8dB至22.8dB增益(小信号)
  • 59mA器件电流 (IDD)

应用

  • 5G m-MIMO
  • 移动基础设施
  • 中继器/DAS
  • 通用无线
  • TDD/FDD系统
  • 国防通信

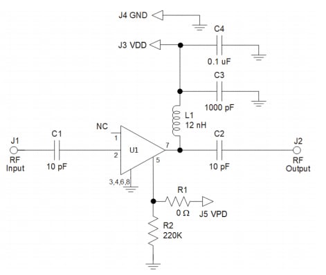
原理图

原理图 - Qorvo QPA9127评估板

性能图

性能图表 - Qorvo QPA9127评估板
发布日期: 2019-11-28 | 更新日期: 2025-08-12