特性
- 高增益:1218MHz时为34dB
- 可调偏置
- 带宽:47MHz至1218MHz
- 每通道47dBmv平坦输出电平
- 低噪声:4dB
- 工作温度范围:-40°C至100°C
- 出色的复合失真
- pHEMT/MESFET器件技术
- 采用40引脚5mm x 7mm QFN封装,尺寸紧凑
- 290mA条件下的功耗为7W
应用
- DOCSIS 3.1
- 宽带CATV混合模块
- 头端CMTS设备
- 75Ω放大器
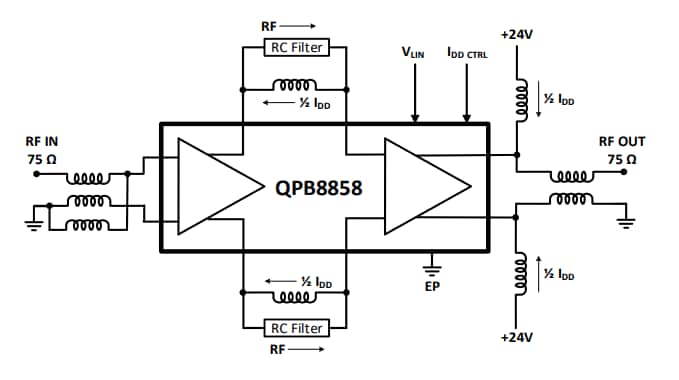
QPB8858射频放大器框图
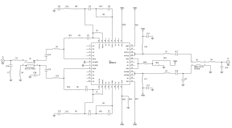
典型应用原理图
发布日期: 2018-11-14
| 更新日期: 2023-02-02

