特性
- 0.02 GHz至50 GHz频率范围
- 典型插入损耗:< 2dB(40GHz时)
- 功率处理能力:≤ 1W
- 典型隔离:40dB(40GHz时)
- 回波损耗:15dB
- IIP3:58dBm
- 32 dBm/IP0.1dB
- +0/3V控制电压
- 开关时间:< 50ns
- 射频稳定时间:< 66ns
- 反射式开关
- 温度范围:-40 °C至+105 °C
- OVM QFN封装,2.25mm2 x0.92mm尺寸
- 无铅、无卤、符合RoHS指令
应用
- 国防和航空航天
- 电子战
- 通讯
- 测试与测量
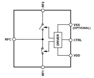
功能框图
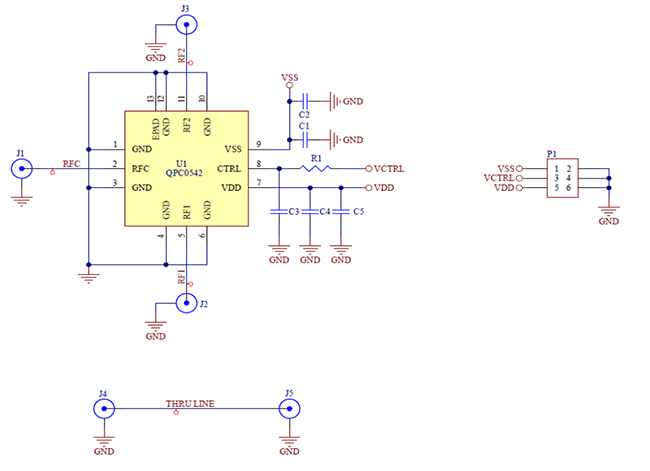
应用电路
相关开发工具
发布日期: 2024-01-25
| 更新日期: 2024-10-31

