Qorvo QPC1220QDK设计套件

Qorvo QPC1220QDK设计套件是用于QPC1220Q宽带DP4T路由开关的演示和开发平台。Qorvo QPC1220Q是一款低损耗、高线性度、双刀四掷可寻址开关,性能经过优化,用于传输路由应用。QPC1220Q集成了符合RFFE标准的串行控制系统。选择线路 (SID) 提供USID可寻址性,在同一设计中最多可放置两个QPC1220Q。

Qorvo QPC1220QDK设计套件设有预安装的QPC1220Q(采用紧凑的2.0mm x 2.0mm LGA16封装)以及支持电路和6个SMA连接器(用于射频输入和射频输出)。QPC1220QDK设有一个示例应用电路,集成到现有设计中后支持快速进行原型设计。

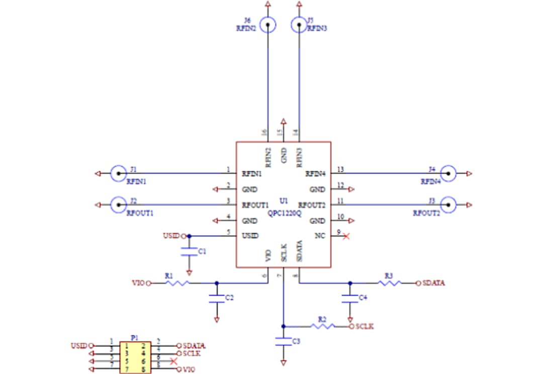
示意图

原理图 - Qorvo QPC1220QDK设计套件
发布日期: 2021-05-12 | 更新日期: 2022-03-11