Qorvo QPC4270PCK 评估板
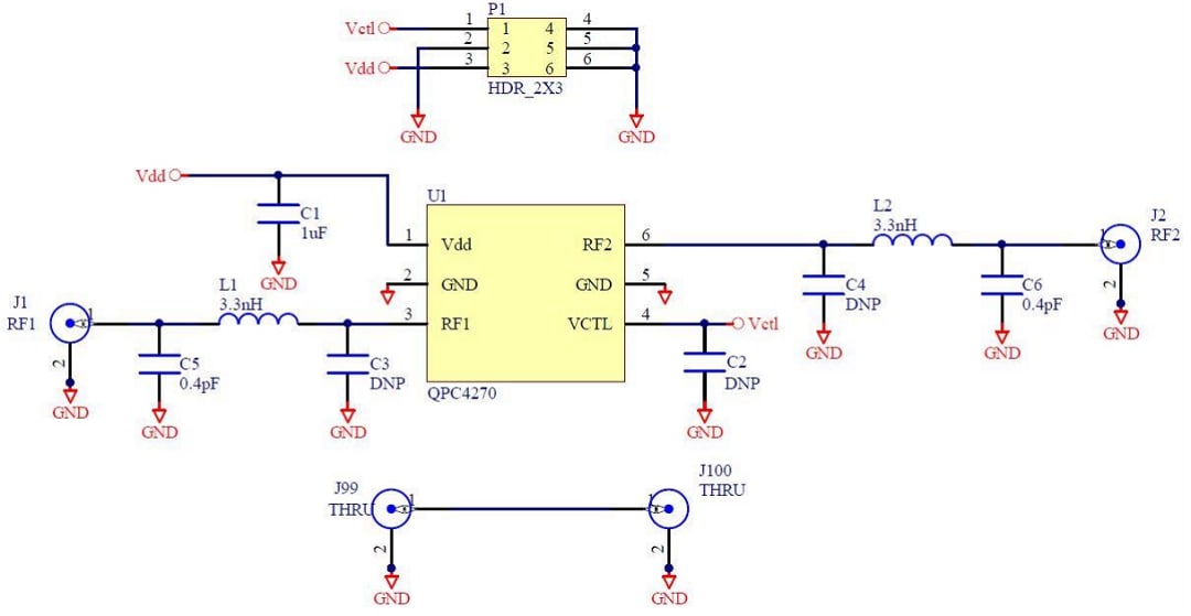
Qorvo QPC4270PCK评估模块 是一款基于QPC4270 SPST高隔离吸收式开关的演示和原型设计平台。Qorvo QPC4270PCK评估板可用作QPC4270的参考设计,工作频率为1MHz至3300MHz。该评估板设有四个75Ω F连接器和一个6引脚排针,可轻松访问QPC4270的引脚信号。
特性
- 基于QPC4270 SPST高隔离吸收式开关的演示和原型设计平台。
- 用作QPC4270的参考设计
- 具有四个75Ω F连接器和一个6引脚排针
适用开关
1 MHz至3300 MHz、75Ω、SPST开关,非常适合用于CATV和通信应用。
发布日期: 2020-01-03
| 更新日期: 2024-09-16